WARNING:
JavaScript is turned OFF. None of the links on this concept map will
work until it is reactivated.
If you need help turning JavaScript On, click here.
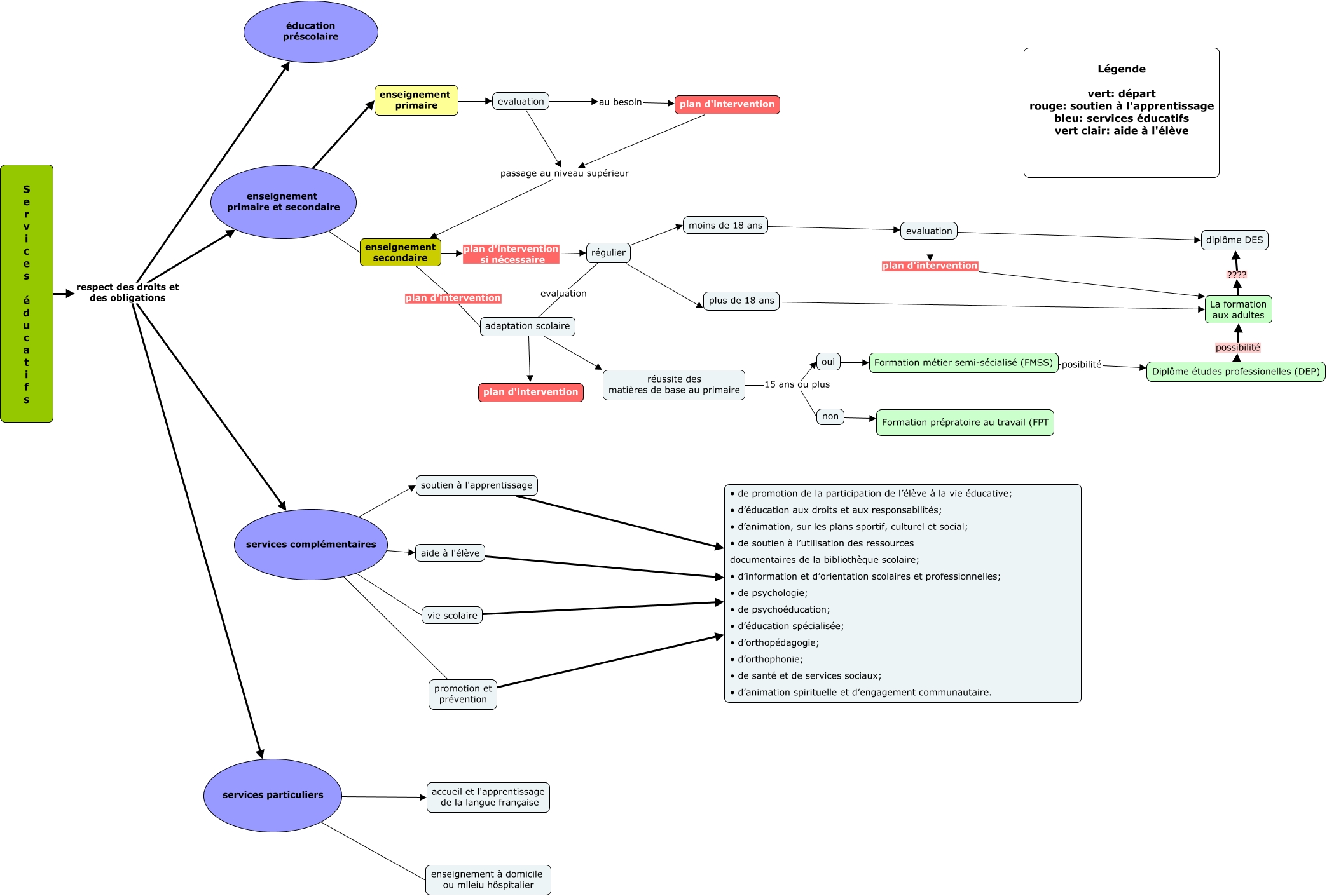
This Concept Map, created with IHMC CmapTools, has information related to: Carte 3, services particuliers enseignement à domicile ou mileiu hôspitalier, services complémentaires promotion et prévention, promotion et prévention • de promotion de la participation de l’élève à la vie éducative; • d’éducation aux droits et aux responsabilités; • d’animation, sur les plans sportif, culturel et social; • de soutien à l’utilisation des ressources documentaires de la bibliothèque scolaire; • d’information et d’orientation scolaires et professionnelles; • de psychologie; • de psychoéducation; • d’éducation spécialisée; • d’orthopédagogie; • d’orthophonie; • de santé et de services sociaux; • d’animation spirituelle et d’engagement communautaire., non Formation prépratoire au travail (FPT, réussite des matières de base au primaire 15 ans ou plus oui, plus de 18 ans La formation aux adultes, Formation métier semi-sécialisé (FMSS) posibilité Diplôme études professionelles (DEP), enseignement primaire et secondaire enseignement secondaire, S e r v i c e s é d u c a t i f s respect des droits et des obligations enseignement primaire et secondaire, plan d'intervention passage au niveau supérieur enseignement secondaire, réussite des matières de base au primaire 15 ans ou plus non, vie scolaire • de promotion de la participation de l’élève à la vie éducative; • d’éducation aux droits et aux responsabilités; • d’animation, sur les plans sportif, culturel et social; • de soutien à l’utilisation des ressources documentaires de la bibliothèque scolaire; • d’information et d’orientation scolaires et professionnelles; • de psychologie; • de psychoéducation; • d’éducation spécialisée; • d’orthopédagogie; • d’orthophonie; • de santé et de services sociaux; • d’animation spirituelle et d’engagement communautaire., evaluation diplôme DES, S e r v i c e s é d u c a t i f s respect des droits et des obligations services particuliers, Diplôme études professionelles (DEP) possibilité La formation aux adultes, La formation aux adultes ???? diplôme DES, régulier plus de 18 ans, evaluation au besoin plan d'intervention, aide à l'élève • de promotion de la participation de l’élève à la vie éducative; • d’éducation aux droits et aux responsabilités; • d’animation, sur les plans sportif, culturel et social; • de soutien à l’utilisation des ressources documentaires de la bibliothèque scolaire; • d’information et d’orientation scolaires et professionnelles; • de psychologie; • de psychoéducation; • d’éducation spécialisée; • d’orthopédagogie; • d’orthophonie; • de santé et de services sociaux; • d’animation spirituelle et d’engagement communautaire., adaptation scolaire