WARNING:
JavaScript is turned OFF. None of the links on this concept map will
work until it is reactivated.
If you need help turning JavaScript On, click here.
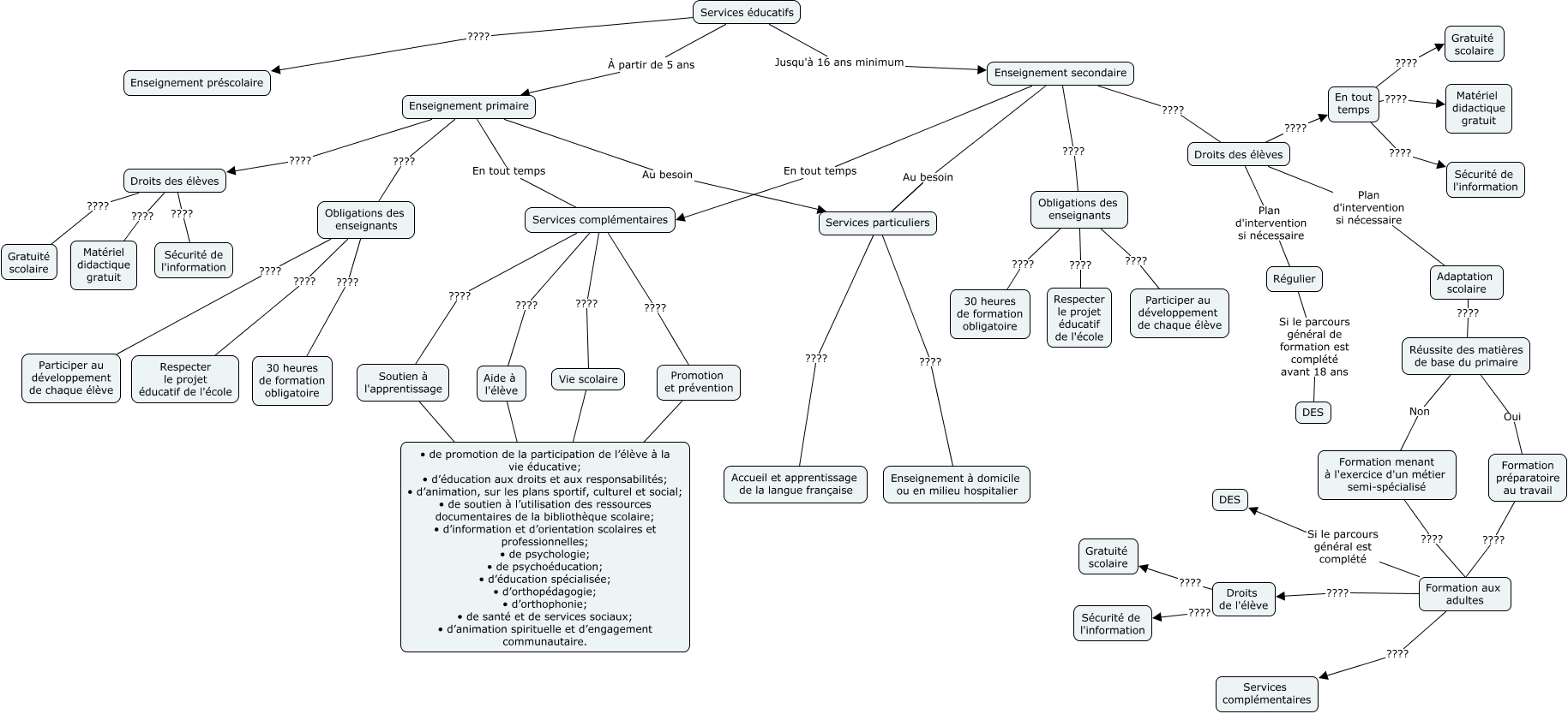
Cette carte de concepts créée avec IHMC CmapTools traite de: Carte test Alex, Soutien à l'apprentissage ???? • de promotion de la participation de l’élève à la vie éducative; • d’éducation aux droits et aux responsabilités; • d’animation, sur les plans sportif, culturel et social; • de soutien à l’utilisation des ressources documentaires de la bibliothèque scolaire; • d’information et d’orientation scolaires et professionnelles; • de psychologie; • de psychoéducation; • d’éducation spécialisée; • d’orthopédagogie; • d’orthophonie; • de santé et de services sociaux; • d’animation spirituelle et d’engagement communautaire., Enseignement primaire Au besoin Services particuliers, Services éducatifs ???? Enseignement préscolaire, Aide à l'élève ???? • de promotion de la participation de l’élève à la vie éducative; • d’éducation aux droits et aux responsabilités; • d’animation, sur les plans sportif, culturel et social; • de soutien à l’utilisation des ressources documentaires de la bibliothèque scolaire; • d’information et d’orientation scolaires et professionnelles; • de psychologie; • de psychoéducation; • d’éducation spécialisée; • d’orthopédagogie; • d’orthophonie; • de santé et de services sociaux; • d’animation spirituelle et d’engagement communautaire., Formation préparatoire au travail ???? Formation aux adultes, Droits des élèves Plan d'intervention si nécessaire Régulier, Adaptation scolaire ???? Réussite des matières de base du primaire, Droits des élèves Plan d'intervention si nécessaire Adaptation scolaire, Services complémentaires ???? Vie scolaire, Obligations des enseignants ???? Respecter le projet éducatif de l'école, Droits des élèves ???? Gratuité scolaire, Services éducatifs À partir de 5 ans Enseignement primaire, Formation aux adultes ???? Droits de l'élève, Enseignement primaire ???? Obligations des enseignants, Droits des élèves ???? Sécurité de l'information, Enseignement secondaire En tout temps Services complémentaires, Formation aux adultes Si le parcours général est complété DES, Enseignement primaire En tout temps Services complémentaires, Services éducatifs Jusqu'à 16 ans minimum Enseignement secondaire, Promotion et prévention ???? • de promotion de la participation de l’élève à la vie éducative; • d’éducation aux droits et aux responsabilités; • d’animation, sur les plans sportif, culturel et social; • de soutien à l’utilisation des ressources documentaires de la bibliothèque scolaire; • d’information et d’orientation scolaires et professionnelles; • de psychologie; • de psychoéducation; • d’éducation spécialisée; • d’orthopédagogie; • d’orthophonie; • de santé et de services sociaux; • d’animation spirituelle et d’engagement communautaire.