WARNING:
JavaScript is turned OFF. None of the links on this concept map will
work until it is reactivated.
If you need help turning JavaScript On, click here.
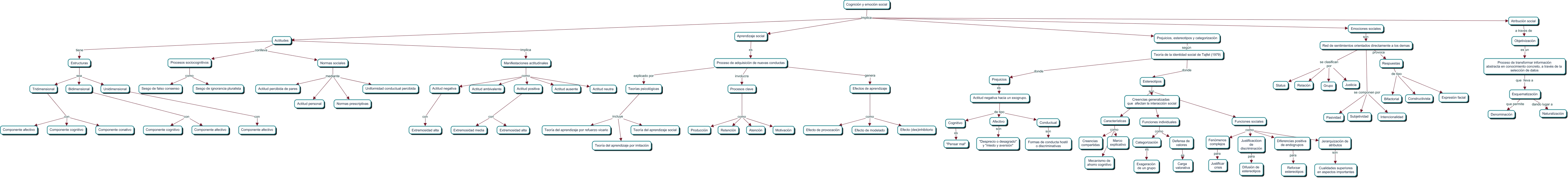
Este Cmap, tiene información relacionada con: CyEsocial, Manifestaciones actitudinales como Actitud neutra, Proceso de adquisición de nuevas conductas explicado por Teorías psicológicas, Teorías psicológicas incluye Teoría del aprendizaje social, Efectos de aprendizaje como Efecto de provocación, Bidimensional con Componente afectivo, Procesos sociocognitivos como Sesgo de ignorancia pluralista, Procesos clave como Motivación, Procesos clave como Atención, Actitudes conlleva Procesos sociocognitivos, Estereotipos son Funciones individuales, Efectos de aprendizaje como Efecto (des)inhibitorio, Red de sentimientos orientados directamente a los demas se componen por Intencionalidad, Funciones sociales como Diferencias positiva de endogrupos, Estructuras sea Tridimensional, Diferencias positiva de endogrupos para Reforzar estereotipos, Efectos de aprendizaje como Efecto de modelado, Teoría de la identidad social de Tajfel (1979) donde Estereotipos, Normas sociales mediante Actitud personal, Actitud negativa con Extremosidad alta, Red de sentimientos orientados directamente a los demas se clasifican por Status