WARNING:
JavaScript is turned OFF. None of the links on this concept map will
work until it is reactivated.
If you need help turning JavaScript On, click here.
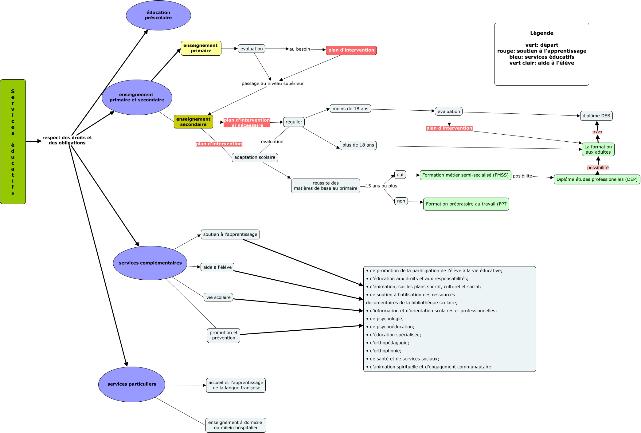
This Concept Map, created with IHMC CmapTools, has information related to: Carte 3.1, régulier evaluation adaptation scolaire, enseignement secondaire plan d'intervention si nécessaire régulier, services complémentaires vie scolaire, evaluation plan d'intervention La formation aux adultes, enseignement primaire et secondaire enseignement secondaire, régulier moins de 18 ans, services particuliers enseignement à domicile ou mileiu hôspitalier, régulier plus de 18 ans, aide à l'élève • de promotion de la participation de l’élève à la vie éducative; • d’éducation aux droits et aux responsabilités; • d’animation, sur les plans sportif, culturel et social; • de soutien à l’utilisation des ressources documentaires de la bibliothèque scolaire; • d’information et d’orientation scolaires et professionnelles; • de psychologie; • de psychoéducation; • d’éducation spécialisée; • d’orthopédagogie; • d’orthophonie; • de santé et de services sociaux; • d’animation spirituelle et d’engagement communautaire., evaluation passage au niveau supérieur enseignement secondaire, services complémentaires promotion et prévention, evaluation au besoin plan d'intervention, enseignement secondaire plan d'intervention adaptation scolaire, non Formation prépratoire au travail (FPT, evaluation diplôme DES, promotion et prévention • de promotion de la participation de l’élève à la vie éducative; • d’éducation aux droits et aux responsabilités; • d’animation, sur les plans sportif, culturel et social; • de soutien à l’utilisation des ressources documentaires de la bibliothèque scolaire; • d’information et d’orientation scolaires et professionnelles; • de psychologie; • de psychoéducation; • d’éducation spécialisée; • d’orthopédagogie; • d’orthophonie; • de santé et de services sociaux; • d’animation spirituelle et d’engagement communautaire., réussite des matières de base au primaire 15 ans ou plus non, S e r v i c e s é d u c a t i f s respect des droits et des obligations services particuliers, enseignement primaire et secondaire enseignement primaire, S e r v i c e s é d u c a t i f s respect des droits et des obligations services complémentaires