WARNING:
JavaScript is turned OFF. None of the links on this concept map will
work until it is reactivated.
If you need help turning JavaScript On, click here.
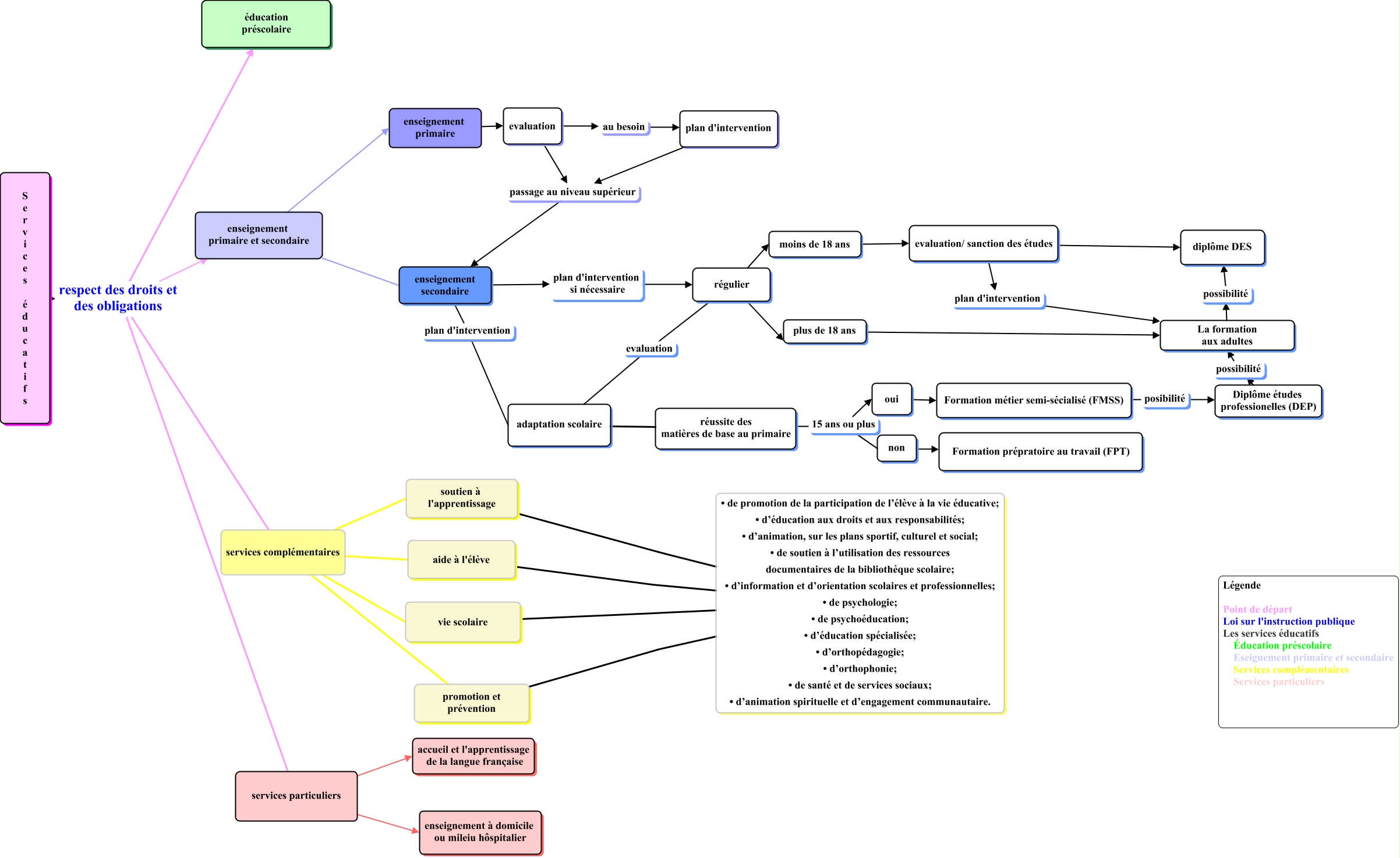
Cette carte de concepts créée avec IHMC CmapTools traite de: victoria_carte_19.03.2025, enseignement secondaire plan d'intervention si nécessaire régulier, plan d'intervention passage au niveau supérieur enseignement secondaire, S e r v i c e s é d u c a t i f s respect des droits et des obligations services complémentaires, services particuliers accueil et l'apprentissage de la langue française, • de promotion de la participation de l’élève à la vie éducative; • d’éducation aux droits et aux responsabilités; • d’animation, sur les plans sportif, culturel et social; • de soutien à l’utilisation des ressources documentaires de la bibliothèque scolaire; • d’information et d’orientation scolaires et professionnelles; • de psychologie; • de psychoéducation; • d’éducation spécialisée; • d’orthopédagogie; • d’orthophonie; • de santé et de services sociaux; • d’animation spirituelle et d’engagement communautaire. promotion et prévention, régulier moins de 18 ans, Diplôme études professionelles (DEP) possibilité La formation aux adultes, réussite des matières de base au primaire 15 ans ou plus oui, moins de 18 ans evaluation/ sanction des études, S e r v i c e s é d u c a t i f s respect des droits et des obligations enseignement primaire et secondaire, Formation métier semi-sécialisé (FMSS) posibilité Diplôme études professionelles (DEP), services particuliers enseignement à domicile ou mileiu hôspitalier, • de promotion de la participation de l’élève à la vie éducative; • d’éducation aux droits et aux responsabilités; • d’animation, sur les plans sportif, culturel et social; • de soutien à l’utilisation des ressources documentaires de la bibliothèque scolaire; • d’information et d’orientation scolaires et professionnelles; • de psychologie; • de psychoéducation; • d’éducation spécialisée; • d’orthopédagogie; • d’orthophonie; • de santé et de services sociaux; • d’animation spirituelle et d’engagement communautaire. soutien à l'apprentissage, • de promotion de la participation de l’élève à la vie éducative; • d’éducation aux droits et aux responsabilités; • d’animation, sur les plans sportif, culturel et social; • de soutien à l’utilisation des ressources documentaires de la bibliothèque scolaire; • d’information et d’orientation scolaires et professionnelles; • de psychologie; • de psychoéducation; • d’éducation spécialisée; • d’orthopédagogie; • d’orthophonie; • de santé et de services sociaux; • d’animation spirituelle et d’engagement communautaire. aide à l'élève, S e r v i c e s é d u c a t i f s respect des droits et des obligations éducation préscolaire, evaluation/ sanction des études diplôme DES, oui Formation métier semi-sécialisé (FMSS), evaluation/ sanction des études plan d'intervention La formation aux adultes, promotion et prévention services complémentaires, non Formation prépratoire au travail (FPT)