WARNING:
JavaScript is turned OFF. None of the links on this concept map will
work until it is reactivated.
If you need help turning JavaScript On, click here.
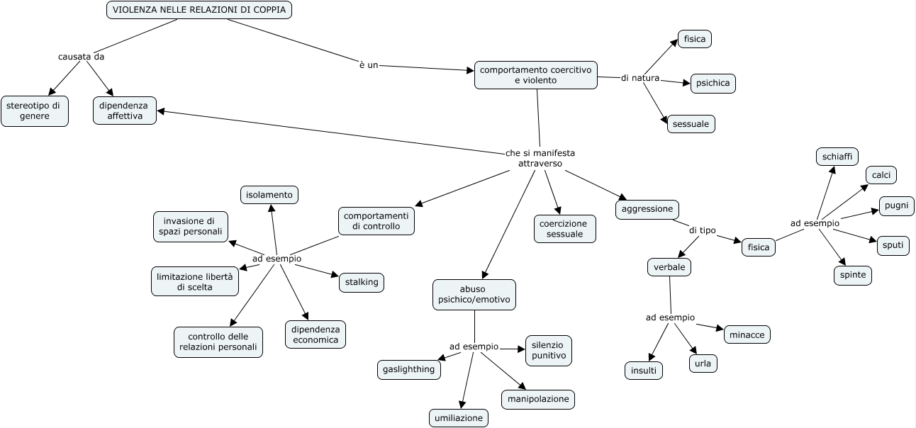
Questa Cmap, creata con IHMC CmapTools, contiene informazioni relative a: violenza nelle relazioni di coppia, comportamenti di controllo ad esempio stalking, fisica ad esempio calci, comportamenti di controllo ad esempio dipendenza economica, comportamenti di controllo ad esempio limitazione libertà di scelta, fisica ad esempio pugni, abuso psichico/emotivo ad esempio umiliazione, comportamento coercitivo e violento che si manifesta attraverso aggressione, comportamento coercitivo e violento che si manifesta attraverso dipendenza affettiva, comportamento coercitivo e violento di natura psichica, abuso psichico/emotivo ad esempio manipolazione, abuso psichico/emotivo ad esempio gaslighthing, VIOLENZA NELLE RELAZIONI DI COPPIA è un comportamento coercitivo e violento, aggressione di tipo fisica, fisica ad esempio spinte, comportamento coercitivo e violento che si manifesta attraverso abuso psichico/emotivo, verbale ad esempio insulti, comportamento coercitivo e violento che si manifesta attraverso coercizione sessuale, VIOLENZA NELLE RELAZIONI DI COPPIA causata da stereotipo di genere, verbale ad esempio urla, comportamenti di controllo ad esempio isolamento