WARNING:
JavaScript is turned OFF. None of the links on this concept map will
work until it is reactivated.
If you need help turning JavaScript On, click here.
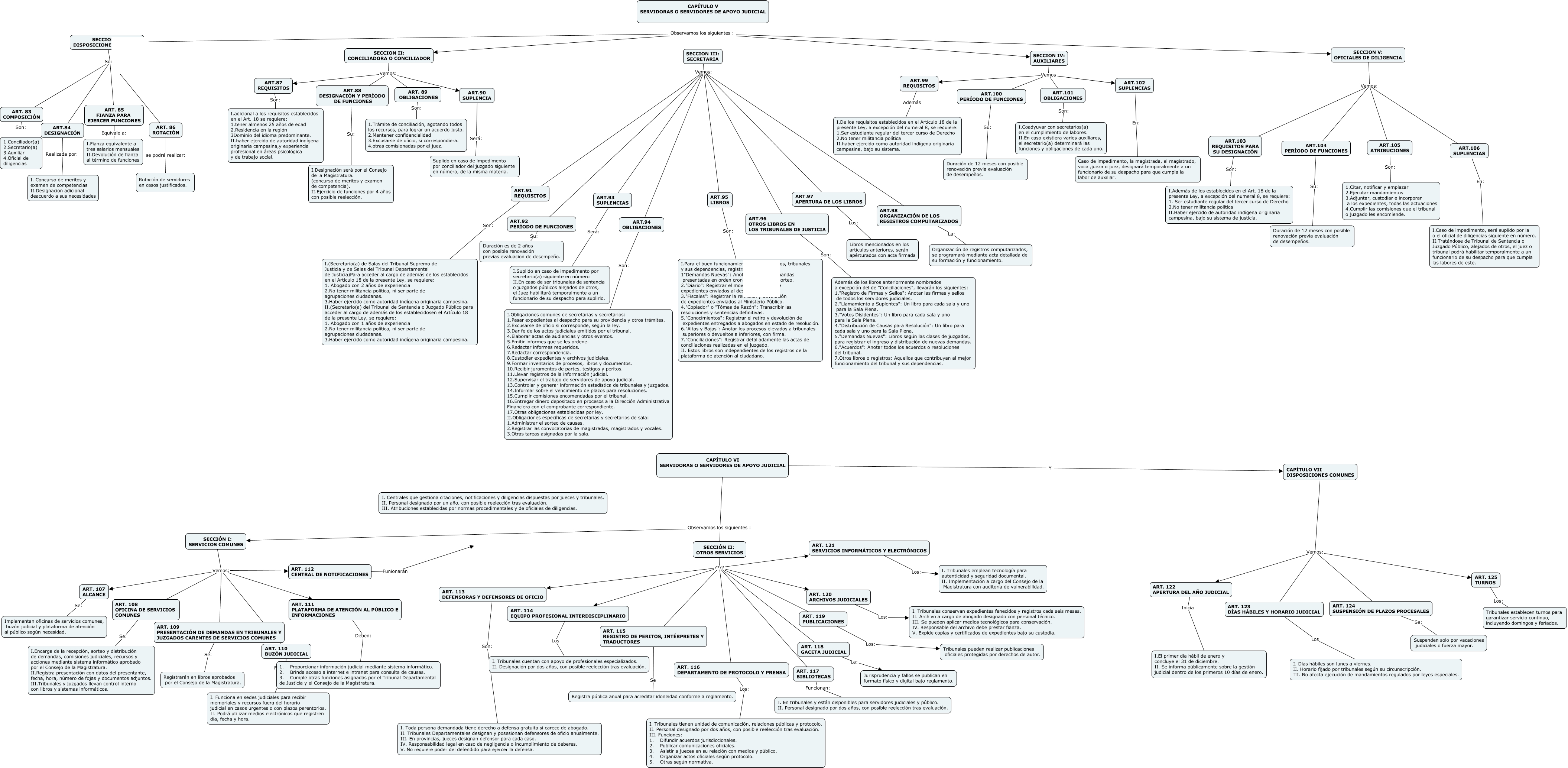
Este Cmap, tiene información relacionada con: Mapa conceptual 1, CAPÍTULO V SERVIDORAS O SERVIDORES DE APOYO JUDICIAL Observamos los siguientes : SECCION I: DISPOSICIONES COMUNES, ART. 108 OFICINA DE SERVICIOS COMUNES Se: I.Encarga de la recepción, sorteo y distribución de demandas, comisiones judiciales, recursos y acciones mediante sistema informático aprobado por el Consejo de la Magistratura. II.Registra presentación con datos del presentante, fecha, hora, número de fojas y documentos adjuntos. III.Tribunales y juzgados llevan control interno con libros y sistemas informáticos., SECCIÓN II: OTROS SERVICIOS ???? ART. 114 EQUIPO PROFESIONAL INTERDISCIPLINARIO, SECCION I: DISPOSICIONES COMUNES Son: ART. 86 ROTACIÓN, SECCIÓN II: OTROS SERVICIOS ???? ART. 120 ARCHIVOS JUDICIALES, ART. 116 DEPARTAMENTO DE PROTOCOLO Y PRENSA Los: I. Tribunales tienen unidad de comunicación, relaciones públicas y protocolo. II. Personal designado por dos años, con posible reelección tras evaluación. III. Funciones: 1. Difundir acuerdos jurisdiccionales. 2. Publicar comunicaciones oficiales. 3. Asistir a jueces en su relación con medios y público. 4. Organizar actos oficiales según protocolo. 5. Otras según normativa., CAPÍTULO V SERVIDORAS O SERVIDORES DE APOYO JUDICIAL Observamos los siguientes : SECCION V: OFICIALES DE DILIGENCIA, SECCIÓN I: SERVICIOS COMUNES Vemos: ART. 107 ALCANCE, SECCION II: CONCILIADORA O CONCILIADOR Vemos: ART.87 REQUISITOS, ART. 115 REGISTRO DE PERITOS, INTÉRPRETES Y TRADUCTORES Se Registra pública anual para acreditar idoneidad conforme a reglamento., SECCION III: SECRETARIA Vemos: ART.98 ORGANIZACIÓN DE LOS REGISTROS COMPUTARIZADOS, ART. 112 CENTRAL DE NOTIFICACIONES Funionarán I. Centrales que gestiona citaciones, notificaciones y diligencias dispuestas por jueces y tribunales. II. Personal designado por un año, con posible reelección tras evaluación. III. Atribuciones establecidas por normas procedimentales y de oficiales de diligencias., SECCION I: DISPOSICIONES COMUNES Son: ART. 83 COMPOSICIÓN, CAPÍTULO V SERVIDORAS O SERVIDORES DE APOYO JUDICIAL Observamos los siguientes : SECCION II: CONCILIADORA O CONCILIADOR, ART.102 SUPLENCIAS En: Caso de impedimento, la magistrada, el magistrado, vocal,jueza o juez, designará temporalmente a un funcionario de su despacho para que cumpla la labor de auxiliar., ART.94 OBLIGACIONES Son: I.Obligaciones comunes de secretarias y secretarios: 1.Pasar expedientes al despacho para su providencia y otros trámites. 2.Excusarse de oficio si corresponde, según la ley. 3.Dar fe de los actos judiciales emitidos por el tribunal. 4.Elaborar actas de audiencias y otros eventos. 5.Emitir informes que se les ordene. 6.Redactar informes requeridos. 7.Redactar correspondencia. 8.Custodiar expedientes y archivos judiciales. 9.Formar inventarios de procesos, libros y documentos. 10.Recibir juramentos de partes, testigos y peritos. 11.Llevar registros de la información judicial. 12.Supervisar el trabajo de servidores de apoyo judicial. 13.Controlar y generar información estadística de tribunales y juzgados. 14.Informar sobre el vencimiento de plazos para resoluciones. 15.Cumplir comisiones encomendadas por el tribunal. 16.Entregar dinero depositado en procesos a la Dirección Administrativa Financiera con el comprobante correspondiente. 17.Otras obligaciones establecidas por ley. II.Obligaciones específicas de secretarias y secretarios de sala: 1.Administrar el sorteo de causas. 2.Registrar las convocatorias de magistradas, magistrados y vocales. 3.Otras tareas asignadas por la sala., SECCION I: DISPOSICIONES COMUNES Son: ART.84 DESIGNACIÓN, SECCIÓN I: SERVICIOS COMUNES Vemos: ART. 109 PRESENTACIÓN DE DEMANDAS EN TRIBUNALES Y JUZGADOS CARENTES DE SERVICIOS COMUNES, CAPÍTULO VI SERVIDORAS O SERVIDORES DE APOYO JUDICIAL Observamos los siguientes : SECCIÓN II: OTROS SERVICIOS, ART. 123 DÍAS HÁBILES Y HORARIO JUDICIAL Los I. Días hábiles son lunes a viernes. II. Horario fijado por tribunales según su circunscripción. III. No afecta ejecución de mandamientos regulados por leyes especiales.