WARNING:
JavaScript is turned OFF. None of the links on this concept map will
work until it is reactivated.
If you need help turning JavaScript On, click here.
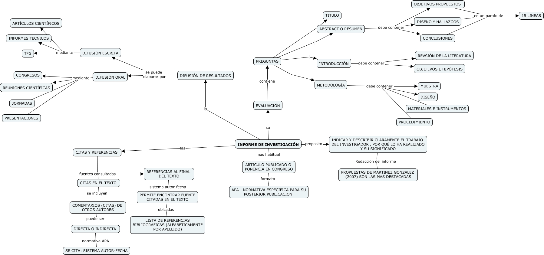
Este Cmap, tiene información relacionada con: GRUPO B - TEMA 6 METODOLOGIA, METODOLOGÍA debe contener DISEÑO, ABSTRACT O RESUMEN debe contener DISEÑO Y HALLAZGOS, CITAS Y REFERENCIAS fuentes consultadas REFERENCIAS AL FINAL DEL TEXTO, PERMITE ENCONTRAR FUENTE CITADAS EN EL TEXTO ubicadas LISTA DE REFERENCIAS BIBLIOGRAFICAS (ALFABETICAMENTE POR APELLIDO), CITAS EN EL TEXTO se incluyen COMENTARIOS (CITAS) DE OTROS AUTORES, PREGUNTAS METODOLOGÍA, INFORME DE INVESTIGACIÓN la DIFUSIÓN DE RESULTADOS, ARTICULO PUBLICADO O PONENCIA EN CONGRESO formato APA - NORMATIVA ESPECIFICA PARA SU POSTERIOR PUBLICACION, INTRODUCCIÓN debe contener OBJETIVOS E HIPÓTESIS, DIFUSIÓN ORAL mediante CONGRESOS, CONCLUSIONES en un parafo de 15 LINEAS, METODOLOGÍA debe contener PROCEDIMIENTO, INFORME DE INVESTIGACIÓN proposito INDICAR Y DESCRIBIR CLARAMENTE EL TRABAJO DEL INVESTIGADOR , POR QUÉ LO HA REALIZADO Y SU SIGNIFICADO, INFORME DE INVESTIGACIÓN mas habitual ARTICULO PUBLICADO O PONENCIA EN CONGRESO, DIFUSIÓN ORAL mediante REUNIONES CIENTÍFICAS, DIFUSIÓN ESCRITA mediante ARTÍCULOS CIENTÍFICOS, INTRODUCCIÓN debe contener REVSIÓN DE LA LITERATURA, DISEÑO Y HALLAZGOS en un parafo de 15 LINEAS, PREGUNTAS INTRODUCCIÓN, PREGUNTAS TITULO