WARNING:
JavaScript is turned OFF. None of the links on this concept map will
work until it is reactivated.
If you need help turning JavaScript On, click here.
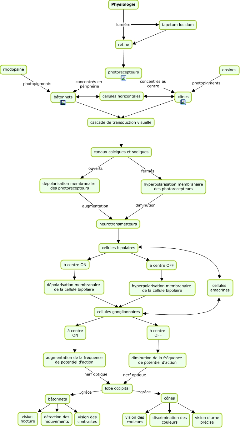
Cette carte de concepts créée avec IHMC CmapTools traite de: Physiologie, tapetum lucidum rétine, cônes discrimination des couleurs, cellules bipolaires à centre ON, cellules bipolaires à centre OFF, hyperpolarisation membranaire des photorecepteurs diminution neurotransmetteurs, photorecepteurs concentrés au centre cônes, bâtonnets détection des mouvements, cascade de transduction visuelle canaux calciques et sodiques, Physiologie lumière rétine, cellules ganglionnaires à centre OFF, lobe occipital grâce cônes, cellules horizontales bâtonnets, bâtonnets vision des contrastes, cônes vision diurne précise, diminution de la fréquence de potentiel d'action nerf optique lobe occipital, canaux calciques et sodiques ouverts dépolarisation membranaire des photorecepteurs, opsines photopigments cônes, dépolarisation membranaire de la cellule bipolaire cellules ganglionnaires, bâtonnets vision nocture, à centre ON augmentation de la fréquence de potentiel d'action