WARNING:
JavaScript is turned OFF. None of the links on this concept map will
work until it is reactivated.
If you need help turning JavaScript On, click here.
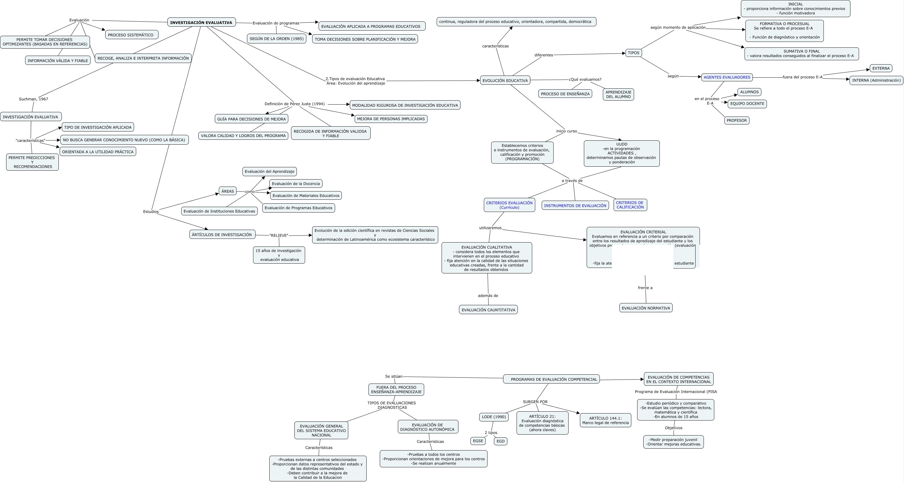
Este Cmap, tiene información relacionada con: GRUPO B - TEMA 8 METODOLOGÍA, TIPOS según momento de aplicación INICIAL - proporciona información sobre conocimientos previos - función motivadora, UUDD -en la programación ACTIVIDADES , determinamos pautas de observación y ponderación a través de CRITERIOS EVALUACIÓN (Currículo), INVESTIGACIÓN EVALUATIVA "características" TIPO DE INVESTIGACIÓN APLICADA, ÁRTÍCULOS DE INVESTIGACIÓN "RELIEVE" Evolución de la edición científica en revistas de Ciencias Sociales y determinación de Latinoamérica como ecosistema característico, INVESTIGACIÓN EVALUATIVA "características" PERMITE PREDICCIONES Y RECOMENDACIONES, AGENTES EVALUADORES en el proceso E-A EQUIPO DOCENTE, INVESTIGACIÓN EVALUATIVA Evaluación PROCESO SISTEMÁTICO, PROGRAMAS DE EVALUACIÓN COMPETENCIAL SURGEN POR ARTÍCULO 21: Evaluación diagnóstica de competencias básicas (ahora claves), PROGRAMAS DE EVALUACIÓN COMPETENCIAL Se sitúan FUERA DEL PROCESO ENSEÑANZA-APRENDIZAJE, ÁREAS como Evaluación de la Docencia, AGENTES EVALUADORES en el proceso E-A PROFESOR, -Estudio periódico y comparativo -Se evalúan las competencias: lectora, matemática y científica -En alumnos de 15 años Objetivos -Medir preparación juvenil -Orientar mejoras educativas., FUERA DEL PROCESO ENSEÑANZA-APRENDIZAJE TIPOS DE EVALUACIONES DIAGNOSTICAS EVALUACIÓN DE DIAGNÓSTICO AUTONÓMICA, UUDD -en la programación ACTIVIDADES , determinamos pautas de observación y ponderación a través de INSTRUMENTOS DE EVALUACIÓN, Establecemos criterios e instrumentos de evaluación, calificación y promoción (PROGRAMACIÓN) a través de CRITERIOS DE CALIFICACIÓN, FUERA DEL PROCESO ENSEÑANZA-APRENDIZAJE TIPOS DE EVALUACIONES DIAGNOSTICAS EVALUACIÓN GENERAL DEL SISTEMA EDUCATIVO NACIONAL, INVESTIGACIÓN EVALUATIVA Evaluación INFORMACIÓN VÁLIDA Y FIABLE, EVOLUCIÓN EDUCATIVA ¿Qué evaluamos? APRENDIZAJE DEL ALUMNO, TIPOS según momento de aplicación SUMATIVA O FINAL - valora resultados conseguidos al finalizar el proceso E-A, INVESTIGACIÓN EVALUATIVA Definición de Pérez Juste (1994) MEJORA DE PERSONAS IMPLICADAS