WARNING:
JavaScript is turned OFF. None of the links on this concept map will
work until it is reactivated.
If you need help turning JavaScript On, click here.
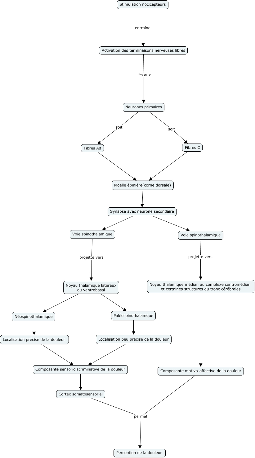
Cette carte de concepts créée avec IHMC CmapTools traite de: traitement nociceptif sophistiqué, Localisation peu précise de la douleur Composante sensoridiscriminative de la douleur, Synapse avec neurone secondaire Voie spinothalamique, Activation des terminaisons nerveuses libres liés aux Neurones primaires, Composante sensoridiscriminative de la douleur Cortex somatosensoriel, Moelle épinière(corne dorsale) Synapse avec neurone secondaire, Localisation précise de la douleur Composante sensoridiscriminative de la douleur, Fibres Ad Moelle épinière(corne dorsale), Fibres C Moelle épinière(corne dorsale), Noyau thalamique latéraux ou ventrobasal Néospinothalamique, Neurones primaires soit Fibres Ad, Noyau thalamique médian au complexe centromédian et certaines structures du tronc cérébrales Composante motivo-affective de la douleur, Synapse avec neurone secondaire Voie spinothalamique, Néospinothalamique Localisation précise de la douleur, Cortex somatosensoriel permet Perception de la douleur, Stimulation nocicepteurs entraîne Activation des terminaisons nerveuses libres, Voie spinothalamique projette vers Noyau thalamique médian au complexe centromédian et certaines structures du tronc cérébrales, Voie spinothalamique projette vers Noyau thalamique latéraux ou ventrobasal, Composante motivo-affective de la douleur permet Perception de la douleur, Paléospinothalamque Localisation peu précise de la douleur, Neurones primaires soit Fibres C