WARNING:
JavaScript is turned OFF. None of the links on this concept map will
work until it is reactivated.
If you need help turning JavaScript On, click here.
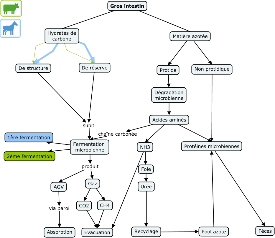
Cette carte de concepts créée avec IHMC CmapTools traite de: Gros intestin, Gros intestin Matière azotée, De réserve subit Fermentation microbienne, CO2 Evacuation, NH3 Foie, Hydrates de carbone De réserve, Fermentation microbienne produit AGV, NH3 Evacuation, Gaz CO2, Hydrates de carbone De structure, Matière azotée Non protidique, Matière azotée Protide, Dégradation microbienne Acides aminés, Acides aminés Protéines microbiennes, Protéines microbiennes Fèces, Gros intestin Hydrates de carbone, De structure subit Fermentation microbienne, Fermentation microbienne 1ère fermentation, Fermentation microbienne produit Gaz, Gaz CH4, Hydrates de carbone De structure