WARNING:
JavaScript is turned OFF. None of the links on this concept map will
work until it is reactivated.
If you need help turning JavaScript On, click here.
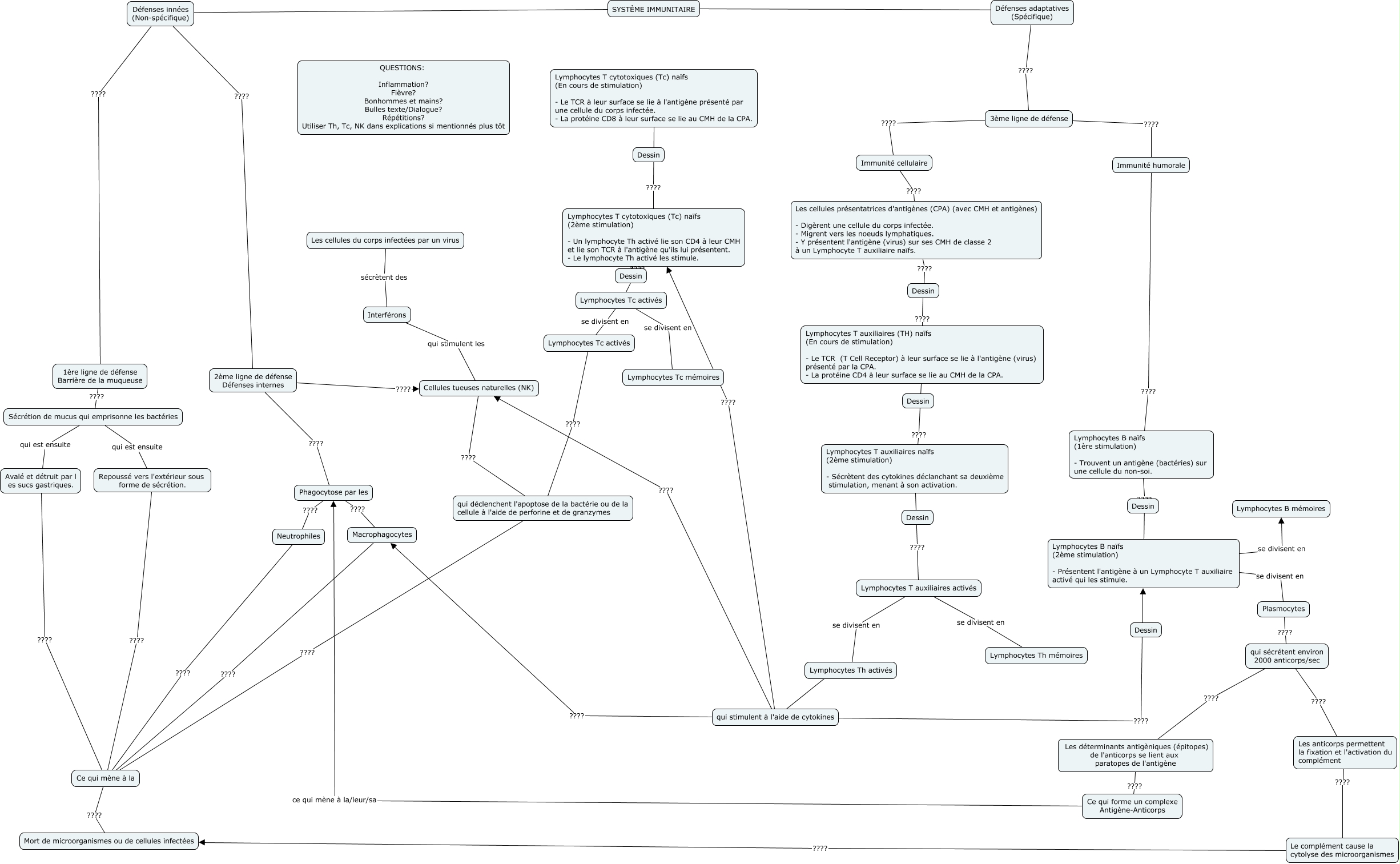
Cette carte de concepts créée avec IHMC CmapTools traite de: Système Immunitaire, Dessin ???? Lymphocytes T auxiliaires (TH) naïfs (En cours de stimulation) - Le TCR (T Cell Receptor) à leur surface se lie à l'antigène (virus) présenté par la CPA. - La protéine CD4 à leur surface se lie au CMH de la CPA., Défenses innées (Non-spécifique) ???? 2ème ligne de défense Défenses internes, qui sécrétent environ 2000 anticorps/sec ???? Les déterminants antigèniques (épitopes) de l'anticorps se lient aux paratopes de l'antigène, Lymphocytes Tc activés se divisent en Lymphocytes Tc activés, qui sécrétent environ 2000 anticorps/sec ???? Les anticorps permettent la fixation et l'activation du complément, Les déterminants antigèniques (épitopes) de l'anticorps se lient aux paratopes de l'antigène ???? Ce qui forme un complexe Antigène-Anticorps, 3ème ligne de défense ???? Immunité cellulaire, Lymphocytes B naïfs (2ème stimulation) - Présentent l'antigène à un Lymphocyte T auxiliaire activé qui les stimule. se divisent en Lymphocytes B mémoires, Lymphocytes T auxiliaires (TH) naïfs (En cours de stimulation) - Le TCR (T Cell Receptor) à leur surface se lie à l'antigène (virus) présenté par la CPA. - La protéine CD4 à leur surface se lie au CMH de la CPA. ???? Lymphocytes T auxiliaires naïfs (2ème stimulation) - Sécrètent des cytokines déclanchant sa deuxième stimulation, menant à son activation., Immunité humorale ???? Lymphocytes B naïfs (1ère stimulation) - Trouvent un antigène (bactéries) sur une cellule du non-soi., Sécrétion de mucus qui emprisonne les bactéries qui est ensuite Repoussé vers l'extérieur sous forme de sécrétion., SYSTÈME IMMUNITAIRE ???? Défenses adaptatives (Spécifique), SYSTÈME IMMUNITAIRE ???? Défenses innées (Non-spécifique), Lymphocytes B naïfs (2ème stimulation) - Présentent l'antigène à un Lymphocyte T auxiliaire activé qui les stimule. se divisent en Plasmocytes, 1ère ligne de défense Barrière de la muqueuse ???? Sécrétion de mucus qui emprisonne les bactéries, Lymphocytes Tc activés se divisent en Lymphocytes Tc mémoires, Interférons qui stimulent les Cellules tueuses naturelles (NK), Les cellules du corps infectées par un virus sécrètent des Interférons, qui stimulent à l'aide de cytokines ???? Lymphocytes B naïfs (2ème stimulation) - Présentent l'antigène à un Lymphocyte T auxiliaire activé qui les stimule., Lymphocytes T auxiliaires activés se divisent en Lymphocytes Th activés