WARNING:
JavaScript is turned OFF. None of the links on this concept map will
work until it is reactivated.
If you need help turning JavaScript On, click here.
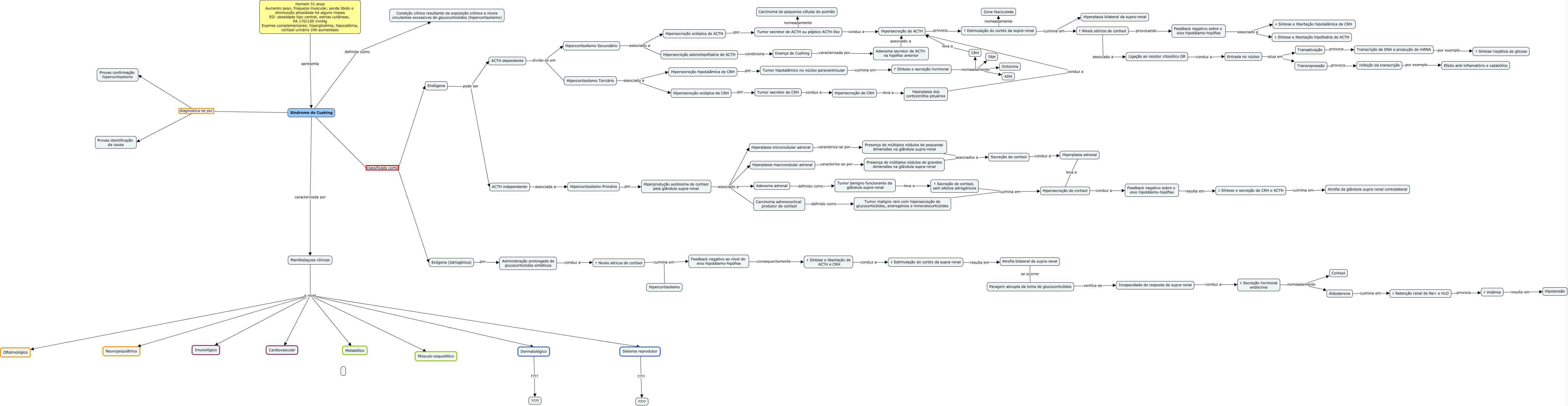
Esse mapa conceitual, produzido no IHMC CmapTools, tem a informação relacionada a: Sindrome Cushing v1, Transrepressão provoca Inibição da transcrição, ↓ Síntese e libertação de ACTH e CRH conduz a ↓ Estimulação do cortéx da supra-renal, ↓ Síntese e secreção de CRH e ACTH culmina em Atrofia da glândula supra-renal contralateral, Hiperprodução autónoma de cortisol pela glândula supra-renal associado a Adenoma adrenal, Dermatológico ???? ????, ↑ Estimulação do cortéx da supra-renal culmina em Hiperplasia bilateral da supra-renal, Hiperplasia micronodular adrenal caracteriza-se por Presença de múltiplos nódulos de pequenas dimensões na glândula supra-renal, ↑ Secreção de cortisol, sem efeitos adrogénicos culmina em Hipersecreção de cortisol, Tumor secretor de CRH conduz a Hipersecreção de CRH, Síndrome de Cushing definida como Condição clínica resultante da exposição crónica a níveis circulantes excessivos de glucocorticóides (hipercortisolismo), Atrofia bilateral da supra-renal se ocorrer Paragem abrupta da toma de glucocorticóides, ↑ Estimulação do cortéx da supra-renal nomeadamente Zona fasciculada, Incapacidade de resposta da supra-renal conduz a ↓ Secreção hormonal endócrina, Entrada no núcleo atua em Transativação, Endógena pode ser ACTH independente, Feedback negativo sobre o eixo hipotálamo-hipófise resulta em ↓ Síntese e secreção de CRH e ACTH, Manifestaçoes clínicas a nível Neuropsiquiátrico, Aldosterona culmina em ↓ Retenção renal de Na+ e H₂O, CRH leva a Hipersecreção de ACTH, Hipersecreção de CRH leva a Hiperplasia dos corticotrófos pituários