WARNING:
JavaScript is turned OFF. None of the links on this concept map will
work until it is reactivated.
If you need help turning JavaScript On, click here.
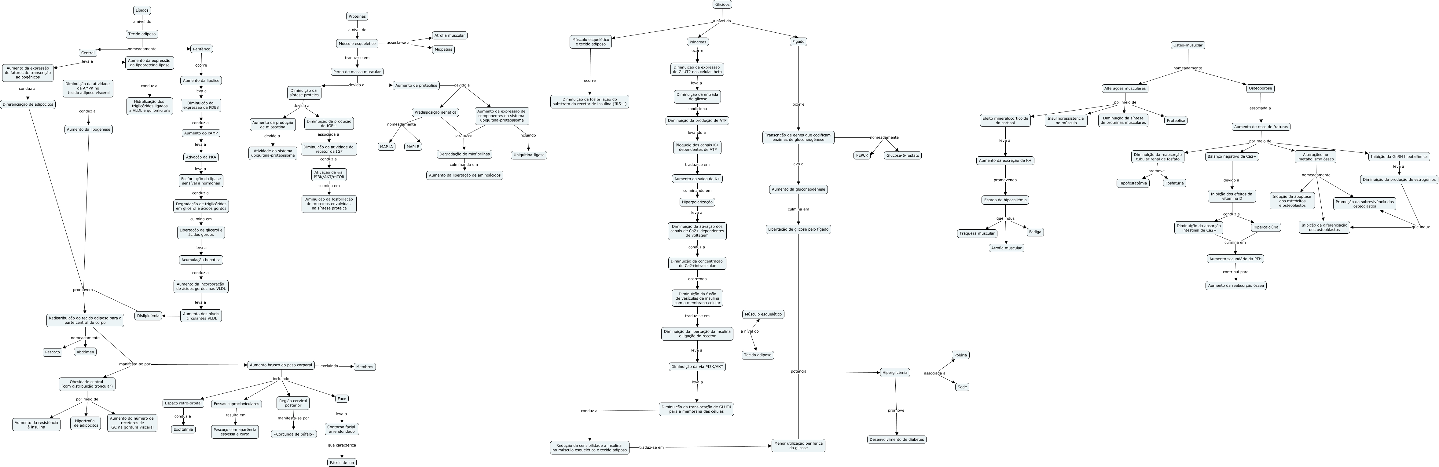
Esse mapa conceitual, produzido no IHMC CmapTools, tem a informação relacionada a: PARTE DA LAURINHA, Diminuição da ativação dos canais de Ca2+ dependentes de voltagem conduz a Diminuição da concentração de Ca2+intracelular, Alterações musculares por meio de Insulinoressistência no músculo, Pâncreas ocorre Diminuição da expressão de GLUT2 nas células beta, Diminuição da entrada de glicose condiciona Diminuição da produção de ATP, Aumento da expressão da lipoproteína lipase conduz a Hidrolização dos triglicéridos ligados a VLDL e quilomicrons, Efeito mineralocorticóide do cortisol leva a Aumento da excreção de K+, Hiperpolarização leva a Diminuição da ativação dos canais de Ca2+ dependentes de voltagem, Aumento brusco do peso corporal incluindo Face, Figado ocorre Transcrição de genes que codificam enzimas de gluconeogénese, Aumento de risco de fraturas por meio de Balanço negativo de Ca2+, Hiperglicémia associada a Sede, Aumento da expressão de componentes do sistema ubiquitina-proteossoma promove Degradação de miofibrilhas, Redução da sensibilidade à insulina no músculo esquelético e tecido adiposo traduz-se em Menor utilização periférica da glicose, Periférico ocorre Aumento da lipólise, Aumento da gluconeogénese culmina em Libertação de glicose pelo fígado, Acumulação hepática conduz a Aumento da incorporação de ácidos gordos nas VLDL, Estado de hipocaliémia que induz Fraqueza muscular, Perda de massa muscular devido a Aumento da proteólise, Diminuição da libertação da insulina e ligação do recetor a nível do Músculo esquelético, Proteínas a nível do Músculo esquelético