WARNING:
JavaScript is turned OFF. None of the links on this concept map will
work until it is reactivated.
If you need help turning JavaScript On, click here.
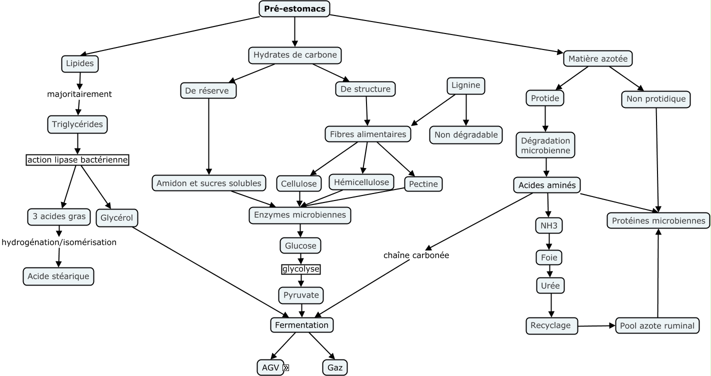
Cette carte de concepts créée avec IHMC CmapTools traite de: Carte pré-estomacs définitif, Utilisation Propionate, Fibres alimentaires Hémicellulose, Urée Recyclage, Enzymes microbiennes Glucose, Hémicellulose Enzymes microbiennes, Pré-estomacs Lipides, B-hydroxybutyrate Acides gras, Glycérol Fermentation, Protide Dégradation microbienne, Matière azotée Protide, Triglycérides action lipase bactérienne 3 acides gras, Fibres alimentaires Cellulose, Lignine Fibres alimentaires, Acides aminés Protéines microbiennes, Matière azotée Non protidique, Fibres alimentaires Pectine, Fermentation AGV, Acétate Acides gras, Utilisation Acétate, Pyruvate Fermentation