WARNING:
JavaScript is turned OFF. None of the links on this concept map will
work until it is reactivated.
If you need help turning JavaScript On, click here.
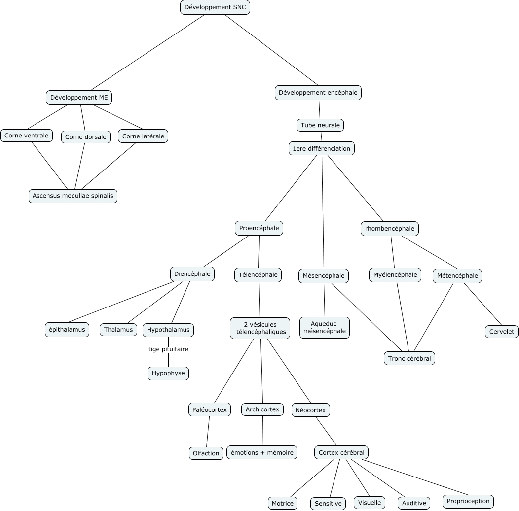
Cette carte de concepts créée avec IHMC CmapTools traite de: Développement macroscopique du SNC, Archicortex émotions + mémoire, Développement ME Corne dorsale, 1ere différenciation Mésencéphale, Développement ME Corne ventrale, Cortex cérébral Auditive, 1ere différenciation rhombencéphale, Développement ME Corne latérale, Cortex cérébral Visuelle, 2 vésicules télencéphaliques Néocortex, Paléocortex Olfaction, rhombencéphale Myélencéphale, Mésencéphale Aqueduc mésencéphale, Télencéphale 2 vésicules télencéphaliques, Proencéphale Télencéphale, Cortex cérébral Motrice, Développement SNC Développement encéphale, Hypothalamus tige pituitaire Hypophyse, Diencéphale Hypothalamus, 1ere différenciation Proencéphale, rhombencéphale Métencéphale