WARNING:
JavaScript is turned OFF. None of the links on this concept map will
work until it is reactivated.
If you need help turning JavaScript On, click here.
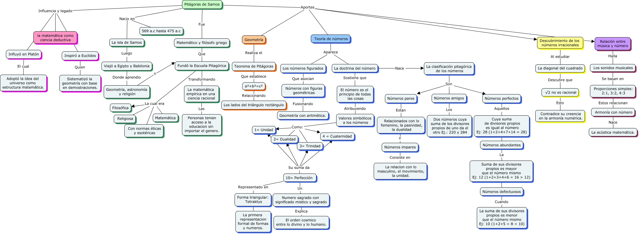
Este Cmap, tiene información relacionada con: Pitágoras de Samos, Viajó a Egipto y Babilonia Donde aprendio Geometría, astronomía y religión, Cuya suma de divisores propios es igual al número Ej: 28 (1+2+4+7+14 = 28) ???? Números abundantes, Teoría de números Aparece La doctrina del número, La doctrina del número Sostiene que El número es el principio de todas las cosas, Pitágoras de Samos Aportes Descubrimiento de los números irracionales, Relacionados con lo femenino, la pasividad, la dualidad Y Números impares, Valores simbólicos a los números Como: 4 = Cuaternidad, Números con figuras geométricas Fusionando Geometría con aritmética., Forma triangular: Tetraktys Es La primera representacion formal de formas y numeros., Fundó la Escuela Pitagórica La cual era Con normas éticas y esotéricas, Números perfectos Aquellos Cuya suma de divisores propios es igual al número Ej: 28 (1+2+4+7+14 = 28), Números impares Consiste en La relacion con lo masculino, el movimiento, la unidad., La doctrina del número Nace La clasificación pitagórica de los números, 10= Perfección Su suma da 3= Trinidad, La clasificación pitagórica de los números Son Números perfectos, Pitágoras de Samos Fue Matemático y filósofo griego, Descubrimiento de los números irracionales Al estudiar La diagonal del cuadrado, Matemático y filósofo griego Que Fundó la Escuela Pitagórica, La clasificación pitagórica de los números Son Números pares, Números amigos Los Dos números cuya suma de los divisores propios de uno da el otro Ej.: 220 y 284