WARNING:
JavaScript is turned OFF. None of the links on this concept map will
work until it is reactivated.
If you need help turning JavaScript On, click here.
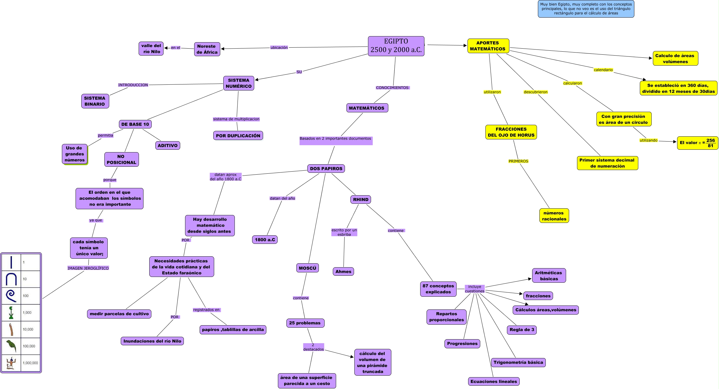
This Concept Map, created with IHMC CmapTools, has information related to: EGIPTO, Noreste de África en el valle del río Nilo, SISTEMA NUMÉRICO sistema de multiplicacion POR DUPLICACIÓN, 25 problemas 2 destacados cálculo del volumen de una pirámide truncada, 87 conceptos explicados incluye cuestiones Cálculos áreas,volúmenes, Necesidades prácticas de la vida cotidiana y del Estado faraónico medir parcelas de cultivo, DE BASE 10 permitia Uso de grandes números, DE BASE 10 NO POSICIONAL, Con gran precisión es área de un circulo utilizando <math xmlns="http://www.w3.org/1998/Math/MathML"> <mrow> <mtext> El valor π = </mtext> <mfrac> <mtext> 256 </mtext> <mtext> 81 </mtext> </mfrac> </mrow> </math>, DOS PAPIROS datan aprox del año 1800 a.C Hay desarrollo matemático desde siglos antes, 87 conceptos explicados incluye cuestiones Trigonometría básica, SISTEMA NUMÉRICO DE BASE 10, SISTEMA NUMÉRICO INTRODUCCION SISTEMA BINARIO, EGIPTO 2500 y 2000 a.C. SU SISTEMA NUMÉRICO, DOS PAPIROS MOSCÚ, 87 conceptos explicados incluye cuestiones Repartos proporcionales, APORTES MATEMÁTICOS utilizaron FRACCIONES DEL OJO DE HORUS, 87 conceptos explicados incluye cuestiones Ecuaciones lineales, APORTES MATEMÁTICOS calendario Se estableció en 360 días, dividido en 12 meses de 30dias, El orden en el que acomodaban los símbolos no era importante ya que cada símbolo tenía un único valor;, DE BASE 10 ADITIVO