WARNING:
JavaScript is turned OFF. None of the links on this concept map will
work until it is reactivated.
If you need help turning JavaScript On, click here.
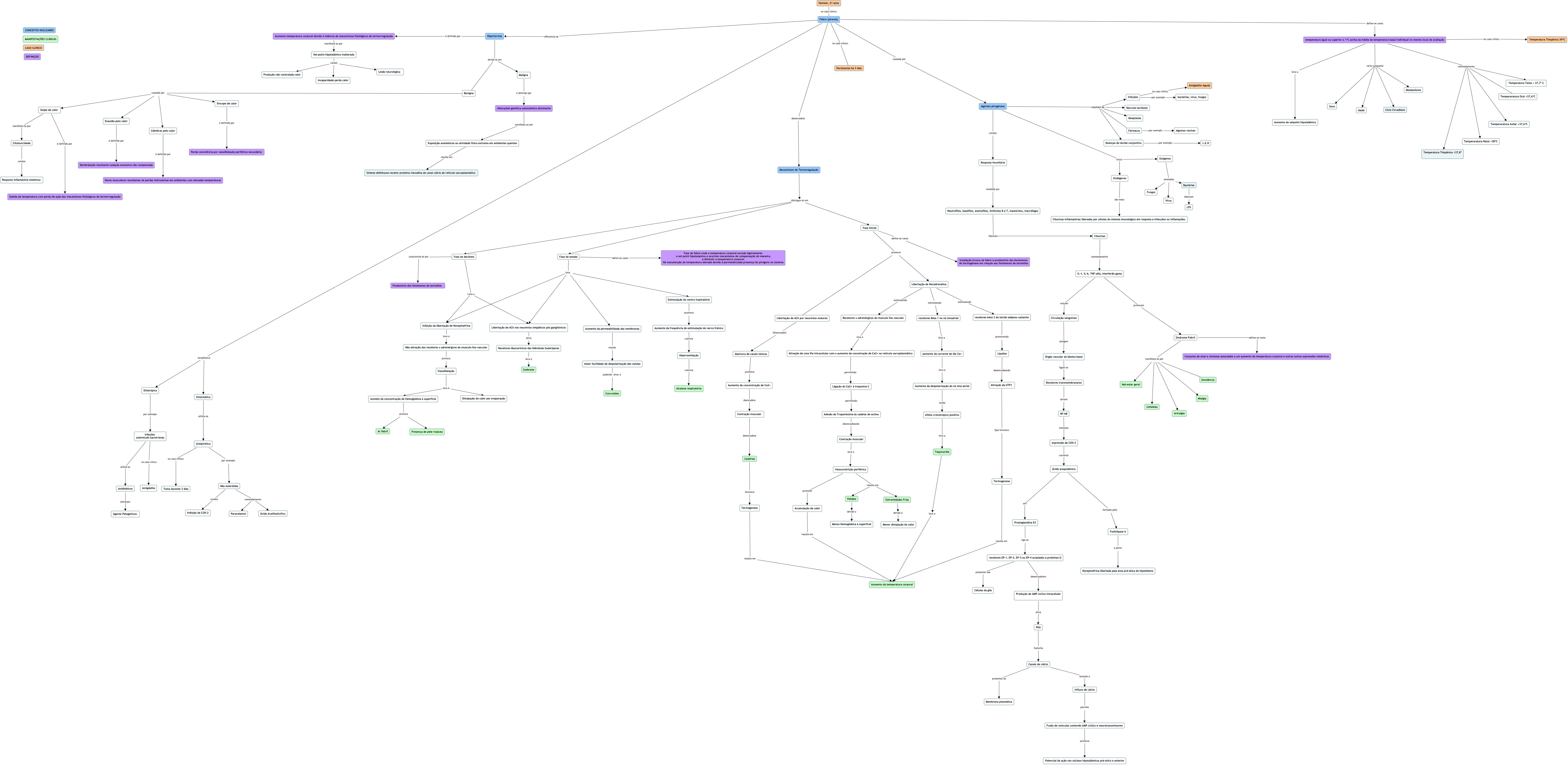
Esse mapa conceitual, produzido no IHMC CmapTools, tem a informação relacionada a: Febre_FINAL, PKA fosforila Canais de cálcio, Benigna causada por Exautão pelo calor, Febre (pirexia) terapêutica Sintomática, Hipertermia divide-se em Benigna, Fase inicial define-se como Instalação brusca da febre e predomínio dos fenómenos de termogénese em relação aos fenómenos de termólise, temperatura igual ou superior a 1ºC acima da média da temperatura basal individual no mesmo local de avaliação varia consoante Ciclo Circadiano, Agentes pirogéneos resultam de Infeções, Infeções por exemplo bactérias, vírus, fungos, Canais de cálcio presentes na Membrana plasmática, Vasodilatação leva á Aumeto da concentração de Hemoglobina à superfície, Lipolise desencadeando Ativação da UTP1, Contração muscular leva a Vasoconstrição periférica, Ácido araquidónico em Prostaglandina E2, Agentes pirogéneos resultam de Neoplasias, temperatura igual ou superior a 1ºC acima da média da temperatura basal individual no mesmo local de avaliação nomeadamente Temperaratura Axilar ᡝ,6ºC, Contração muscular desencadeia Calafrios, Vasoconstrição periférica resulta em Extremidades Frias, Fase inicial promove Libertação de ACh por neurónios motores, Não esteróides conduz Inibição da COX-2, Ativação de uma Via intracelular com o aumento da concetração de Ca2+ no retículo sarcoplasmático permitindo Ligação do Ca2+ à troponina C