WARNING:
JavaScript is turned OFF. None of the links on this concept map will
work until it is reactivated.
If you need help turning JavaScript On, click here.
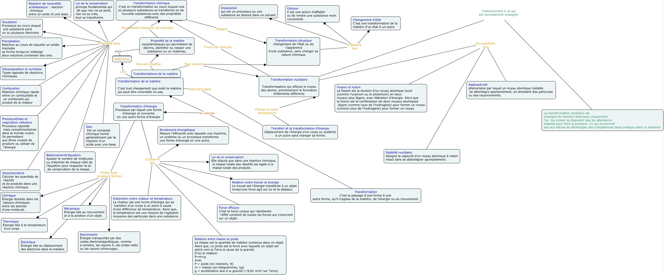
This Concept Map, created with IHMC CmapTools, has information related to: Concepts B (transformations)_Florent, Transformation de la matière C'est tout changement que subit la matière qui peut être reversible où pas. Intervient dans Transfert et la transformation d'énergie Déplacement de l’énergie d’un corps ou système à un autre sans changer sa forme., Transformation d'énergie Processus par lequel une forme d'énergie et convertie en une autre forme d'énergie S'observe lors Distinction entre chaleur et température: La chaleur est une forme d’énergie qui se transfert d’un corps à un autre à cause d’une différence de température. Alors que, la température est une mesure de l’agitation moyenne des particules dans une substance., Transformation chimique C'est un transformation au cours duquel une où plusieurs substances se transforme en de nouvelle substances avec des propriétés différents S'identifie dans Photosynthèse et respiration cellulaire Processus opposés mais complémentaires dans le monde vivant. Ils permettent aux êtres vivants de produire ou utiliser de l’énergie, Transformation chimique Prépare Transformation physique changement de l’état ou de l’apparence d’une substance, sans changer sa nature chimique., Transformation d'énergie Processus par lequel une forme d'énergie et convertie en une autre forme d'énergie Existe sous plusieurs formes Rayonnante Énergie transportée par des ondes électromagnétiques, comme a lumière, les rayons X, les ondes radio ou les rayons infrarouges., Transformation d'énergie Processus par lequel une forme d'énergie et convertie en une autre forme d'énergie S'observe lors Rendement énergétique Mesure l’efficacité avec laquelle une machine, un système ou un processus transforme une forme d’énergie en une autre., Transformation physique changement de l’état ou de l’apparence d’une substance, sans changer sa nature chimique. S'observe lors Changement d'état C'est une transformation de la matière d'un état à un autre, Transformation nucléaire Transformaation qui affecte le noyau des atome, entrainement la formation d'éléments différents Contrairement à ce qui est normalement enseigné La transformation nucléaire est enseigné de manière théorique uniquement Car, les écoles ne disposent pas de laboratoire adaptés pour faire la pratique. Ce qui ne permet pas aux élèves de développer des compétences dans pratique dans ce domaine, Transformation d'énergie Processus par lequel une forme d'énergie et convertie en une autre forme d'énergie Existe sous plusieurs formes Thermique Énergie liée à la température d’un corps, Transformation d'énergie Processus par lequel une forme d'énergie et convertie en une autre forme d'énergie S'observe lors Loi de la conservation Elle stipule que dans une réaction chimique, la masse totale des réactifs est égale à la masse totale des produits., Transformation d'énergie Processus par lequel une forme d'énergie et convertie en une autre forme d'énergie Existe sous plusieurs formes Électrique Énergie liée au déplacement des électrons dans la matière., Propriété de la matière caractéristiques qui permettent de décrire, identifier ou classer une substance ou un matériau. Permettent d'observer où contrôler Transformation chimique, Propriété de la matière caractéristiques qui permettent de décrire, identifier ou classer une substance ou un matériau. ???? Détermine, Transformation chimique C'est un transformation au cours duquel une où plusieurs substances se transforme en de nouvelle substances avec des propriétés différents S'identifie dans Sels Est un composé chimique formé généralement par la réaction d’un acide avec une base., Transformation de la matière C'est tout changement que subit la matière qui peut être reversible où pas. ???? Détermine, Transformation physique changement de l’état ou de l’apparence d’une substance, sans changer sa nature chimique. S'observe lors Dissolution qui est un processus ou une substance se dissout dans un solvant, Transformation chimique C'est un transformation au cours duquel une où plusieurs substances se transforme en de nouvelle substances avec des propriétés différents S'identifie dans Précipitation Réaction au cours de laquelle un solide insoluble se forme lorsqu’on mélange deux solutions contenant des ions., Transformation nucléaire Transformaation qui affecte le noyau des atome, entrainement la formation d'éléments différents Se manifeste lors Stabilité nucléaire désigne la capacité d’un noyau atomique à rester intact sans se désintégrer spontanément., Transformation nucléaire Transformaation qui affecte le noyau des atome, entrainement la formation d'éléments différents Se manifeste lors Fission et fusion La fission est la division d’un noyau atomique lourd (comme l’uranium ou le plutonium) en deux noyaux plus légers, avec libération d’énergie. Alors que la fusion est la combinaison de deux noyaux atomiques légers (comme ceux de l’hydrogène) pour former un noyau (comme ceux de l’hydrogène) pour former un noyau, Transformations de la matière Peuvent modifier Propriété de la matière caractéristiques qui permettent de décrire, identifier ou classer une substance ou un matériau.