WARNING:
JavaScript is turned OFF. None of the links on this concept map will
work until it is reactivated.
If you need help turning JavaScript On, click here.
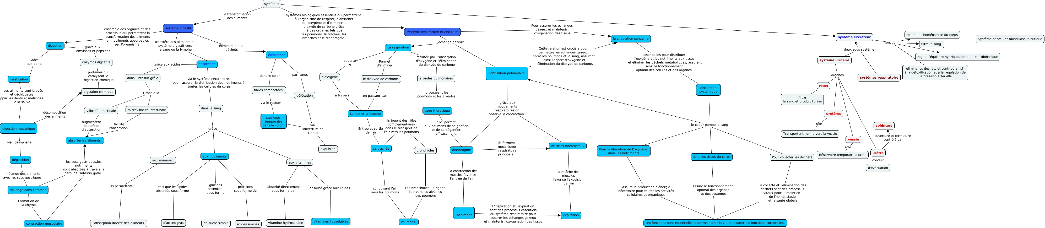
This Concept Map, created with IHMC CmapTools, has information related to: Groupe M - Les systemes disgestifs et nerveux, systémes système excrèteur, dans l'intestin grêle Grâce à la villosité intestinale, vessie rôle Réservoire temporaire d'urine, systéme respiratoire et circulaire échange gazeux ventillation pulmonaire, aux nutriments tels que les lipides absorbés sous forme d'acices gras, La trachée conduisant l'air vers les poumons Poumons, circulation systémique le coeur pompe le sang ventillation pulmonaire, système urinaire organes reins, microvillosité intestinale facilite l'absorption absorbe les aliments, Pour collecter les dechets le coeur pompe le sang ventillation pulmonaire, système digestif transfére des aliments du système digestif vers le sang ou la lymphe absorption, mastication l Les aliments sont broyés et déchiquetés ppar les dents et mélangés à la salive digestion mécanique, système digestif élimination des déchets élimination, La respiration apporte le dioxygène, digestion mécanique via l'oesophage déglutition, système excrèteur fonction maintien l'homéostasie du corps, urètre ouverture et fermeture contrôlé par sphinters, aux nutriments glucides assimilés sous forme de sucre simple, dans l'intestin grêle Grâce à la microvillosité intestinale, système digestif ensemble des organes et des processus qui permettent la transformation des aliments en nutriments absorbables par l'organisme. digestion