WARNING:
JavaScript is turned OFF. None of the links on this concept map will
work until it is reactivated.
If you need help turning JavaScript On, click here.
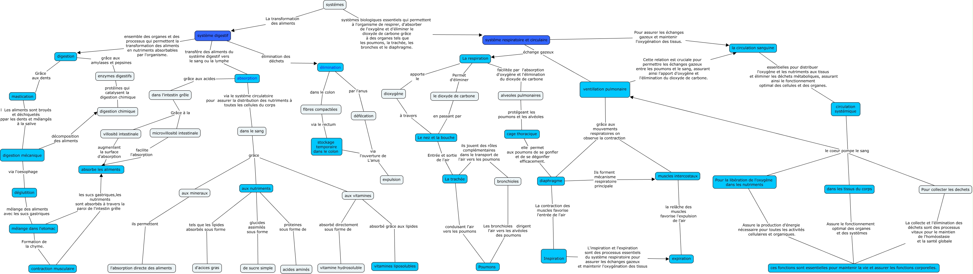
Cette carte de concepts créée avec IHMC CmapTools traite de: Groupe M - Les systemes disgestifs et nerveux, stockage temporaire dans le colon via l'ouverture de L'anus expulsion, Pour la libération de l'oxygène dans les nutriments le coeur pompe le sang ventillation pulmonaire, dans l'intestin grêle Grâce à la microvillosité intestinale, aux vitamines absorbé grâce aux lipides vitamines liposolubles, alveoles pulmonaires protégeant les poumons et les alvéoles cage thoracique, dans le sang grâce aux mineraux, digestion Grâce aux dents mastication, le dioxyde de carbone en passant par Le nez et la bouche, La trachée conduisant l'air vers les poumons Poumons, mélange dans l'etomac les sucs gastriques,les nutriments sont absorbés à travers la paroi de l'intestin grêle absorbe les aliments, systéme respiratoire et circulaire Pour assurer les échanges gazeux et maintenir l'oxygénation des tissus. la circulation sanguine, diaphragme Ils forment mécanisme respiratoire principale muscles intercostaux, Pour collecter les dechets le coeur pompe le sang dans les tissus du corps, muscles intercostaux la relâche des muscles favorise l'expulsion de l'air expiration, digestion mécanique décomposition des aliments digestion chimique, La respiration Permet d'éliminer le dioxyde de carbone, aux vitamines absorbé directement sous forme de vitamine hydrosoluble, enzymes digestifs protéines qui catalysent la digestion chimique digestion chimique, aux nutriments glucides assimilés sous forme de sucre simple, systéme respiratoire et circulaire échange gazeux ventillation pulmonaire