WARNING:
JavaScript is turned OFF. None of the links on this concept map will
work until it is reactivated.
If you need help turning JavaScript On, click here.
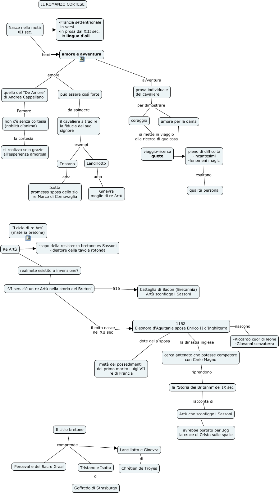
Questa Cmap, creata con IHMC CmapTools, contiene informazioni relative a: 5_Il romanzo cortese, Il ciclo bretone comprende Lancillotto e Ginevra, quello del "De Amore" di Andrea Cappellano l'amore non c'è senza cortesia (nobiltà d'animo), pieno di difficoltà -incantesimi -fenomeni magici esaltano qualità personali, 1152 Eleonora d'Aquitania sposa Enrico II d'Inghilterra nascono -Riccardo cuor di leone -Giovanni senzaterra, -VI sec. c'è un re Artù nella storia dei Bretoni il mito nasce nel XII sec 1152 Eleonora d'Aquitania sposa Enrico II d'Inghilterra, Tristano e Isotta di Goffredo di Strasburgo, il cavaliere a tradire la fiducia del suo signore esempi Tristano, la "Storia dei Britanni" del IX sec racconta di Artù che sconfigge i Sassoni, prova individuale del cavaliere per dimostrare amore per la dama, viaggio-ricerca quete ???? pieno di difficoltà -incantesimi -fenomeni magici, amore e avventura avventura prova individuale del cavaliere, Tristano ama Isotta promessa sposa dello zio re Marco di Cornovaglia, Re Artù ???? -capo della resistenza bretone vs Sassoni -ideatore della tavola rotonda, può essere così forte da spingere il cavaliere a tradire la fiducia del suo signore, Il ciclo bretone comprende Tristano e Isotta, Nasce nella metà XII sec. temi amore e avventura, Re Artù ???? realmete esistito o invenzione?, amore e avventura amore può essere così forte, -VI sec. c'è un re Artù nella storia dei Bretoni 516 battaglia di Badon (Bretannia) Artù sconfigge i Sassoni, Lancillotto e Ginevra di Chrétien de Troyes