WARNING:
JavaScript is turned OFF. None of the links on this concept map will
work until it is reactivated.
If you need help turning JavaScript On, click here.
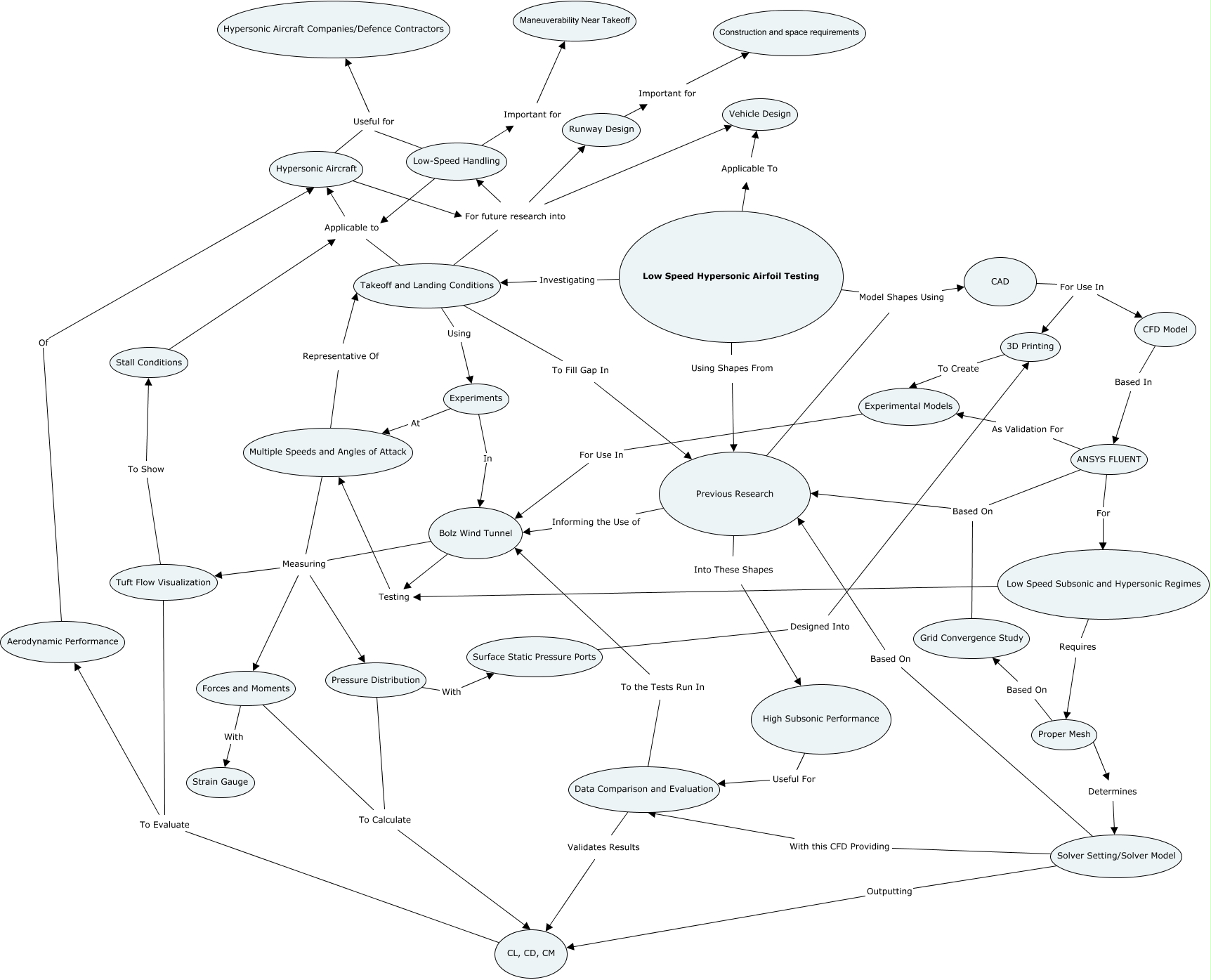
This Concept Map, created with IHMC CmapTools, has information related to: Concept Map, Previous Research Into These Shapes High Subsonic Performance, Takeoff and Landing Conditions Applicable to Hypersonic Aircraft, Experimental Models For Use In Bolz Wind Tunnel, Solver Setting/Solver Model With this CFD Providing Data Comparison and Evaluation, Low-Speed Handling Important for Maneuverability Near Takeoff, Multiple Speeds and Angles of Attack Measuring Forces and Moments, Low Speed Hypersonic Airfoil Testing Investigating Takeoff and Landing Conditions, Hypersonic Aircraft Useful for Hypersonic Aircraft Companies/Defence Contractors, Pressure Distribution With Surface Static Pressure Ports, Low Speed Hypersonic Airfoil Testing Model Shapes Using CAD, Bolz Wind Tunnel Testing Multiple Speeds and Angles of Attack, Experiments At Multiple Speeds and Angles of Attack, Low Speed Subsonic and Hypersonic Regimes Testing Multiple Speeds and Angles of Attack, Solver Setting/Solver Model Outputting CL, CD, CM, Pressure Distribution To Calculate CL, CD, CM, CAD For Use In CFD Model, Bolz Wind Tunnel Measuring Pressure Distribution, Previous Research Informing the Use of Bolz Wind Tunnel, Forces and Moments To Calculate CL, CD, CM, Low-Speed Handling Useful for Hypersonic Aircraft Companies/Defence Contractors