WARNING:
JavaScript is turned OFF. None of the links on this concept map will
work until it is reactivated.
If you need help turning JavaScript On, click here.
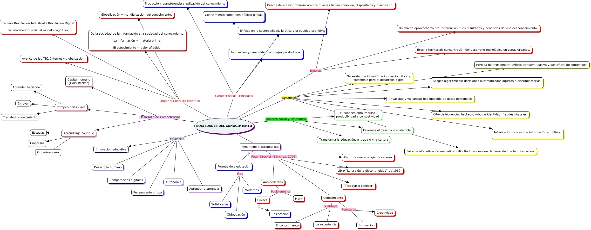
Este Cmap, tiene información relacionada con: SOCIEDADES DEL CONOCIMIENTO, SOCIEDADES DEL CONOCIMIENTO Desafios Sesgos algorítmicos: decisiones automatizadas injustas o discriminatorias., SOCIEDADES DEL CONOCIMIENTO Brechas Brecha de acceso: diferencia entre quienes tienen conexión, dispositivos y quienes no., Fenómeno postcapitalista Peter Drucker (Sánchez, 2006) Antecedentes, Fenómeno postcapitalista Peter Drucker (Sánchez, 2006) "Trabajar o conocer", Conocimiento Sustituye El conocimiento, Competencias clave ???? Innovar, Lukács Cosificación, Antecedentes Posiblemente Lukács, SOCIEDADES DEL CONOCIMIENTO Educación Autonomía, Fenómeno postcapitalista Formas de explotación, SOCIEDADES DEL CONOCIMIENTO Desafios Necesidad de inversión e innovación ética y sostenible para el desarrollo digital, Competencias clave ???? Aprender haciendo, SOCIEDADES DEL CONOCIMIENTO Desafios Ciberdelincuencia: hackeos, robo de identidad, fraudes digitales., Antecedentes Posiblemente Marx, SOCIEDADES DEL CONOCIMIENTO Desarrollo de Competencias Capital humano (Gary Becker), Formas de explotación Más Modernas, SOCIEDADES DEL CONOCIMIENTO Desafios Falta de alfabetización mediática: dificultad para evaluar la veracidad de la información., SOCIEDADES DEL CONOCIMIENTO Características Principales Producción, transferencia y aplicación del conocimiento, SOCIEDADES DEL CONOCIMIENTO Brechas Brecha de aprovechamiento: diferencia en los resultados y beneficios del uso del conocimiento., Aprendizaje continuo ???? Empresas