WARNING:
JavaScript is turned OFF. None of the links on this concept map will
work until it is reactivated.
If you need help turning JavaScript On, click here.
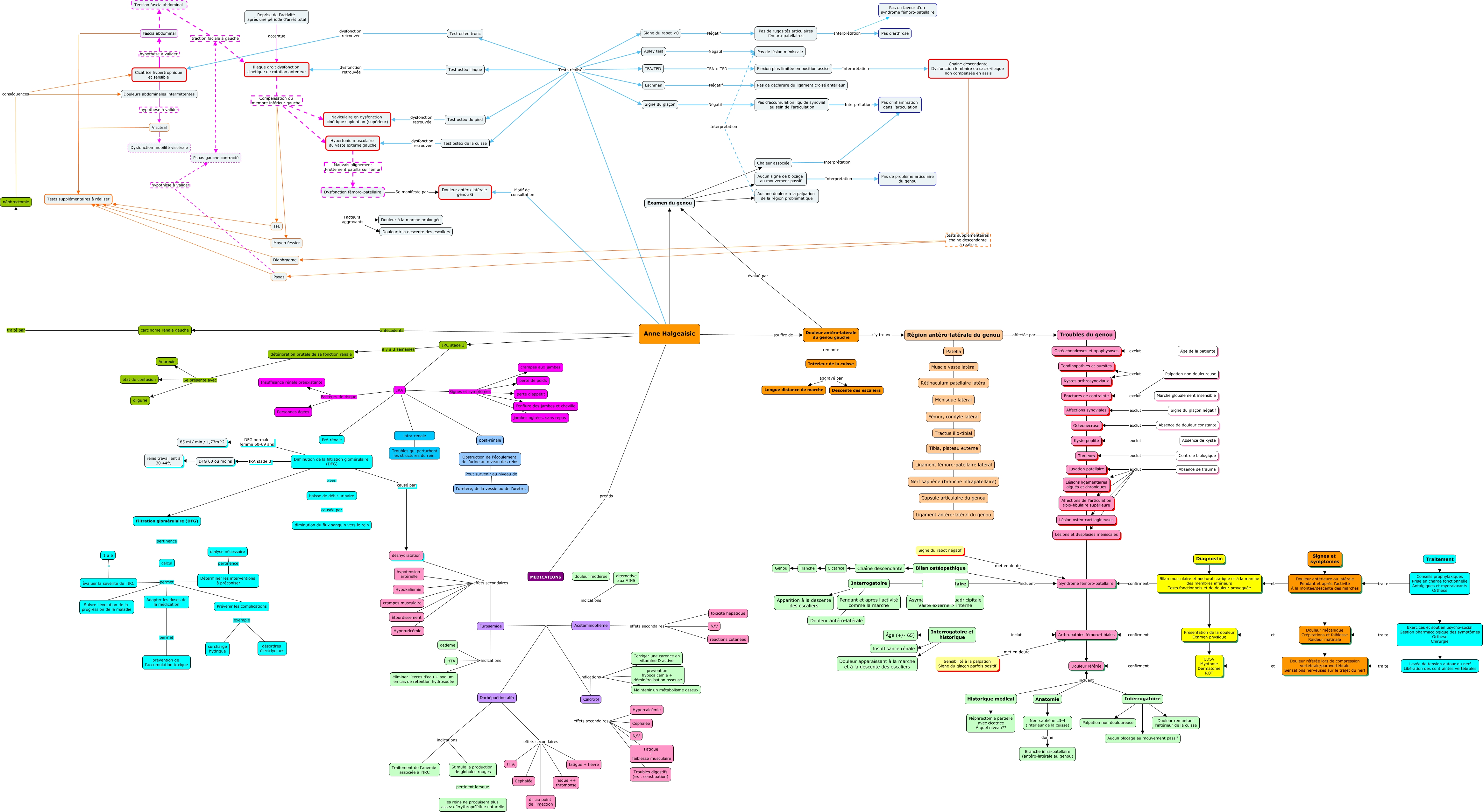
Cette carte de concepts créée avec IHMC CmapTools traite de: Anne-Halgeaisic, Déterminer les interventions à préconiser pertinence dialyse nécessaire, Diminution de la filtration glomérulaire (DFG) causé par déshydratation, Région antéro-latérale du genou Tractus ilio-tibial, Région antéro-latérale du genou Rétinaculum patellaire latéral, Diagnostic CDSV Myotome Dermatome ROT, Traitement Conseils prophylaxiques Prise en charge fonctionnelle Antalgiques et myoralaxants Orthèse, IRA Signes et symptômes perte de poids, Interrogatoire incluent Syndrome fémoro-patellaire, Bilan ostéopathique Chaîne descendante, Traitement Levée de tension autour du nerf Libération des contraintes vertébrales, Calcitrol indications Corriger une carence en vitamine D active, Région antéro-latérale du genou Fémur, condyle latéral, Calcitrol effets secondaires Troubles digestifs (ex : constipation), carcinome rénale gauche traité par néphrectomie, Troubles du genou Affections synoviales, Âge de la patiente exclut Ostéochondroses et apophysoses, Hypertonie musculaire du vaste externe gauche Mauvais alignement Frottement patella sur fémur Dysfonction fémoro-patellaire, Interrogatoire et historique Douleur apparaissant à la marche et à la descente des escaliers, Iliaque droit dysfonction cinétique de rotation antérieur Compensation du membre inférieur gauche Naviculaire en dysfonction cinétique supination (supérieur), Diagnostic Bilan musculaire et postural statique et à la marche des membres inférieurs Tests fonctionnels et de douleur provoquée