WARNING:
JavaScript is turned OFF. None of the links on this concept map will
work until it is reactivated.
If you need help turning JavaScript On, click here.
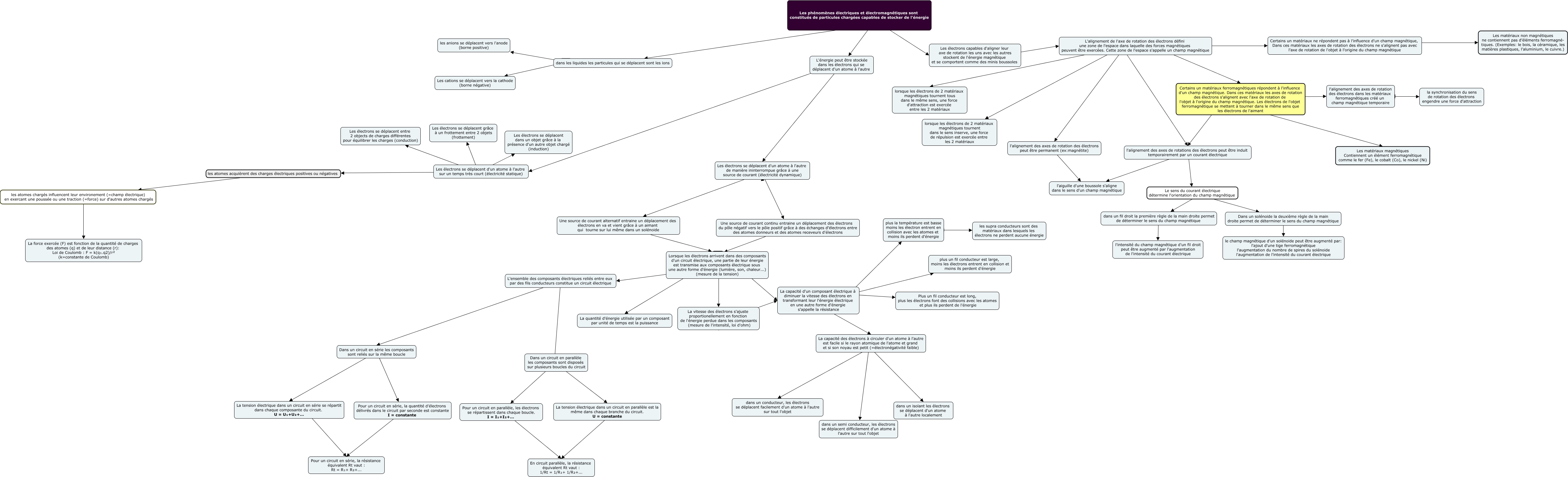
Cette carte de concepts créée avec IHMC CmapTools traite de: Équipe_T3_8_carte_sauvegarde_Isabelle_ne_pas_modifier3, dans un fil droit la première règle de la main droite permet de déterminer le sens du champ magnétique ???? l'intensité du champ magnétique d'un fil droit peut être augmenté par l'augmentation de l'intensité du courant électrique, l'alignement des axes de rotations des électrons peut être induit temporairement par un courant électrique ???? l'aiguille d'une boussole s'aligne dans le sens d'un champ magnétique, l'alignement des axes de rotations des électrons peut être induit temporairement par un courant électrique Le sens du courant électrique détermine l'orientation du champ magnétique dans un fil droit la première règle de la main droite permet de déterminer le sens du champ magnétique, La capacité des électrons à circuler d'un atome à l'autre est facile si le rayon atomique de l'atome et grand et si son noyau est petit (=électronégativité faible) ???? dans un semi conducteur, les électrons se déplacent difficilement d'un atome à l'autre sur tout l'objet, Les électrons se déplacent d'un atome à l'autre de manière ininterrompue grâce à une source de courant (électricité dynamique) Une source de courant alternatif entraine un déplacement des électrons en va et vient grâce à un aimant qui tourne sur lui même dans un solénoide, Dans un circuit en parallèle les composants sont disposés sur plusieurs boucles du circuit ???? Pour un circuit en parallèle, les électrons se répartissent dans chaque boucle. I = I₁+I₂+..., Dans un circuit en série les composants sont reliés sur la même boucle ???? La tension électrique dans un circuit en série se répartit dans chaque composante du circuit. U = U₁+U₂+..., l'alignement des axes de rotations des électrons peut être induit temporairement par un courant électrique Le sens du courant électrique détermine l'orientation du champ magnétique Dans un solénoide la deuxième règle de la main droite permet de déterminer le sens du champ magnétique, L'alignement de l'axe de rotation des électrons défini une zone de l'espace dans laquelle des forces magnétiques peuvent être exercées. Cette zone de l'espace s'appelle un champ magnétique ???? Certains un matériaux ferromagnétiques répondent à l'influence d'un champ magnétique. Dans ces matériaux les axes de rotation des électrons s'alignent avec l'axe de rotation de l'objet à l'origine du champ magnétique. Les électrons de l'objet ferromagnétique se mettent à tourner dans le même sens que les électrons de l'aimant, L'énergie peut être stockée dans les électrons qui se déplacent d'un atome à l'autre ???? Les électrons se déplacent d'un atome à l'autre sur un temps très court (électricité statique), Certains un matériaux ne répondent pas à l'influence d'un champ magnétique, Dans ces matériaux les axes de rotation des électrons ne s'alignent pas avec l'axe de rotation de l'objet à l'origine du champ magnétique ???? Les matériaux non magnétiques ne contiennent pas d’éléments ferromagné- tiques. (Exemples: le bois, la céramique, les matières plastiques, l’aluminium, le cuivre.), L'alignement de l'axe de rotation des électrons défini une zone de l'espace dans laquelle des forces magnétiques peuvent être exercées. Cette zone de l'espace s'appelle un champ magnétique ???? lorsque les électrons de 2 matériaux magnétiques tournent tous dans le même sens, une force d'attraction est exercée entre les 2 matériaux, L'alignement de l'axe de rotation des électrons défini une zone de l'espace dans laquelle des forces magnétiques peuvent être exercées. Cette zone de l'espace s'appelle un champ magnétique ???? l'alignement des axes de rotation des électrons peut être permanent (ex:magnétite), Pour un circuit en parallèle, les électrons se répartissent dans chaque boucle. I = I₁+I₂+... ???? En circuit parallèle, la résistance équivalent Rt vaut : 1/Rt = 1/R₁+ 1/R₂+..., La vitesse des électrons s'ajuste proportionellement en fonction de l'énergie perdue dans les composants (mesure de l'intensité, loi d'ohm) ???? La capacité d'un composant électrique à diminuer la vitesse des électrons en transformant leur l'énergie électrique en une autre forme d'énergie s'appelle la résistance, La capacité d'un composant électrique à diminuer la vitesse des électrons en transformant leur l'énergie électrique en une autre forme d'énergie s'appelle la résistance ???? La capacité des électrons à circuler d'un atome à l'autre est facile si le rayon atomique de l'atome et grand et si son noyau est petit (=électronégativité faible), dans les liquides les particules qui se déplacent sont les ions ???? Les cations se déplacent vers la cathode (borne négative), Dans un solénoide la deuxième règle de la main droite permet de déterminer le sens du champ magnétique ???? le champ magnétique d'un solénoide peut être augmenté par: l'ajout d'une tige ferromagnétique l'augmentation du nombre de spires du solénoide l'augmentation de l'intensité du courant électrique, Lorsque les électrons arrivent dans des composants d'un circuit électrique, une partie de leur énergie est transmise aux composants électrique sous une autre forme d'énergie (lumière, son, chaleur...) (mesure de la tension) ??? La vitesse des électrons s'ajuste proportionellement en fonction de l'énergie perdue dans les composants (mesure de l'intensité, loi d'ohm), Dans un circuit en série les composants sont reliés sur la même boucle ???? Pour un circuit en série, la quantité d'électrons délivrés dans le circuit par seconde est constante I = constante