WARNING:
JavaScript is turned OFF. None of the links on this concept map will
work until it is reactivated.
If you need help turning JavaScript On, click here.
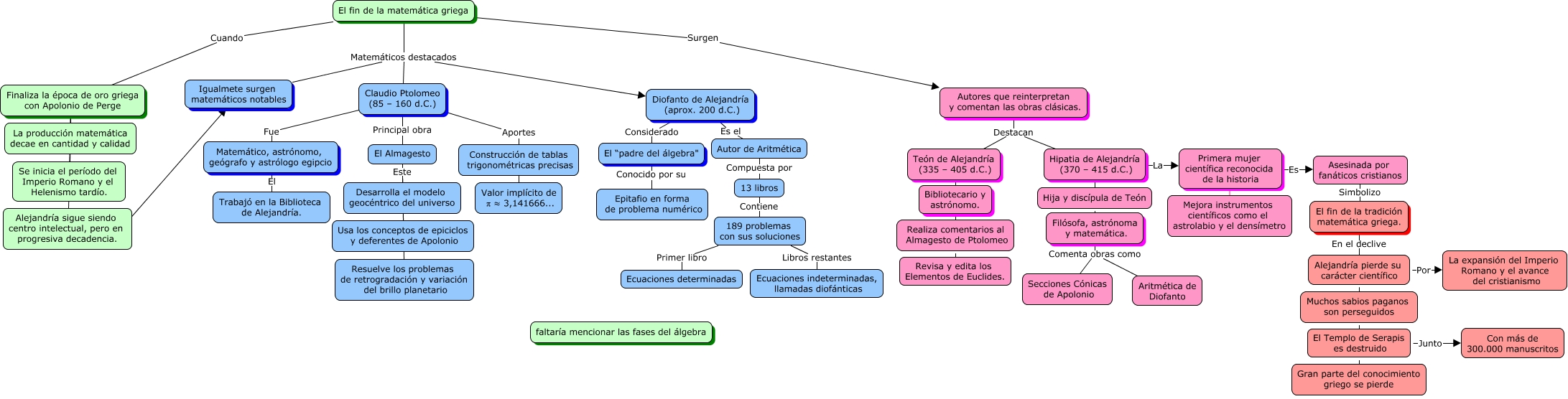
This Concept Map, created with IHMC CmapTools, has information related to: El fin de la matemática griega, Teón de Alejandría (335 – 405 d.C.) ???? Bibliotecario y astrónomo., Autor de Aritmética Compuesta por 13 libros, El fin de la tradición matemática griega. En el declive Muchos sabios paganos son perseguidos, Claudio Ptolomeo (85 – 160 d.C.) Aportes Valor implícito de π ≈ 3,141666..., Primera mujer científica reconocida de la historia Mejora instrumentos científicos como el astrolabio y el densímetro, Diofanto de Alejandría (aprox. 200 d.C.) Es el Autor de Aritmética, Finaliza la época de oro griega con Apolonio de Perge ???? La producción matemática decae en cantidad y calidad, El fin de la tradición matemática griega. En el declive Gran parte del conocimiento griego se pierde, Autores que reinterpretan y comentan las obras clásicas. Destacan Teón de Alejandría (335 – 405 d.C.), Hipatia de Alejandría (370 – 415 d.C.) ???? Hija y discípula de Teón, Hipatia de Alejandría (370 – 415 d.C.) La Primera mujer científica reconocida de la historia, Teón de Alejandría (335 – 405 d.C.) ???? Revisa y edita los Elementos de Euclides., Primera mujer científica reconocida de la historia Es Asesinada por fanáticos cristianos, Autores que reinterpretan y comentan las obras clásicas. Destacan Hipatia de Alejandría (370 – 415 d.C.), Teón de Alejandría (335 – 405 d.C.) ???? Realiza comentarios al Almagesto de Ptolomeo, Finaliza la época de oro griega con Apolonio de Perge ???? Alejandría sigue siendo centro intelectual, pero en progresiva decadencia., 13 libros Contiene 189 problemas con sus soluciones, Alejandría pierde su carácter científico Por La expansión del Imperio Romano y el avance del cristianismo, El fin de la matemática griega Surgen Autores que reinterpretan y comentan las obras clásicas., Igualmete surgen matemáticos notables Matemáticos destacados Claudio Ptolomeo (85 – 160 d.C.)