WARNING:
JavaScript is turned OFF. None of the links on this concept map will
work until it is reactivated.
If you need help turning JavaScript On, click here.
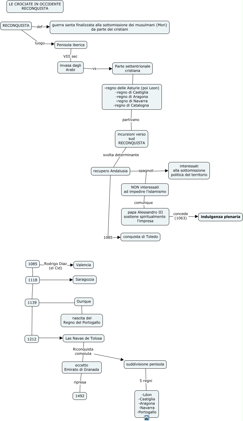
Questa Cmap, creata con IHMC CmapTools, contiene informazioni relative a: reconquista, recupero Andalusia 1085 conquista di Toledo, papa Alessandro III sostiene spiritualmente l'impresa concede (1063) indulgenza plenaria, 1118 1139 1139, 1139 ???? Las Navas de Tolosa, Parte settentrionale cristiana ???? -regno delle Asturie (poi Leon) -regno di Castiglia -regno di Aragona -regno di Navarra -regno di Catalogna, 1118 ???? Saragozza, recupero Andalusia spagnoli NON interessati ad impedire l'islamismo, Penisola iberica VIII sec invasa dagli Arabi, NON interessati ad impedire l'islamismo comunque papa Alessandro III sostiene spiritualmente l'impresa, 1139 ???? 1212, RECONQUISTA luogo Penisola iberica, Ourique ???? nascita del Regno del Portogallo, Las Navas de Tolosa Riconquista compiuta suddivisione penisola, invasa dagli Arabi vs Parte settentrionale cristiana, incursioni verso sud RECONQUISTA svolta determinante recupero Andalusia, suddivisione penisola 5 regni -Léon -Castiglia -Aragona -Navarra -Portogallo, -regno delle Asturie (poi Leon) -regno di Castiglia -regno di Aragona -regno di Navarra -regno di Catalogna partivano incursioni verso sud RECONQUISTA, 1139 ???? Ourique, RECONQUISTA def guerra santa finalizzata alla sottomissione dei musulmani (Mori) da parte dei cristiani, 1085 Rodrigo Diaz (el Cid) Valencia