WARNING:
JavaScript is turned OFF. None of the links on this concept map will
work until it is reactivated.
If you need help turning JavaScript On, click here.
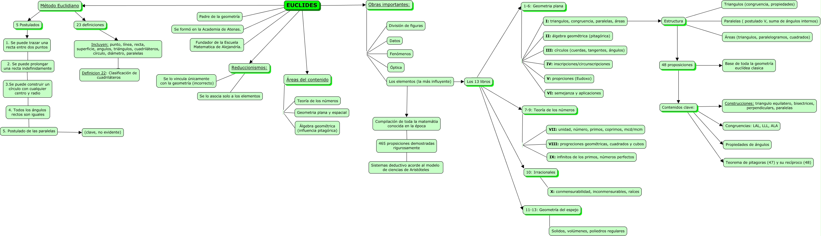
Este Cmap, tiene información relacionada con: Euclides, 48 proposiciones ???? Contenidos clave:, Obras importantes: Datos, EUCLIDES ???? Padre de la geometría, Estructura ???? Triangulos (congruencia, propiedades), Obras importantes: División de figuras, 7-9: Teoría de los números IX: infinitos de los primos, números perfectos, 1-6: Geometria plana I: triangulos, congruencia, paralelas, áreas, EUCLIDES ???? Áreas del contenido, Los 13 libros ???? 1-6: Geometria plana, Reduccionismos: ???? Se lo vincula únicamente con la geometría (incorrecto), Método Euclidiano ???? 5 Postulados, Los 13 libros ???? 11-13: Geometría del espejo, Estructura ???? 48 proposiciones, Estructura ???? Paralelas ( postulado V, suma de ángulos internos), Reduccionismos: ???? Se lo asocia solo a los elementos, I: triangulos, congruencia, paralelas, áreas ???? Estructura, 48 proposiciones ???? Base de toda la geometría euclídea clasica, 1-6: Geometria plana II: álgebra geométrica (pitagórica), 1-6: Geometria plana IV: inscripciones/circunscripciones, Obras importantes: Óptica