WARNING:
JavaScript is turned OFF. None of the links on this concept map will
work until it is reactivated.
If you need help turning JavaScript On, click here.
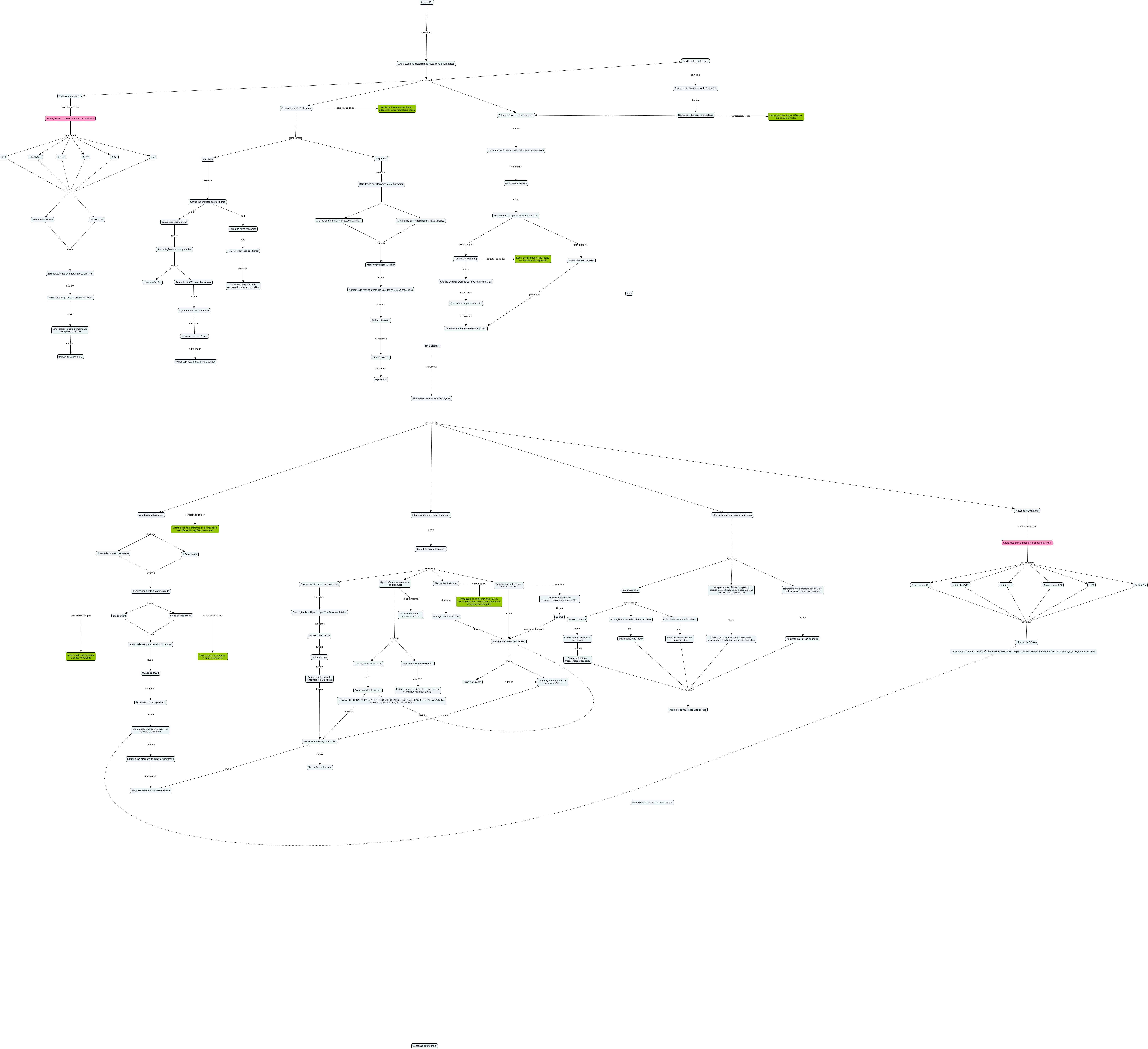
Esse mapa conceitual, produzido no IHMC CmapTools, tem a informação relacionada a: Dani DPOC, Diminuição da capacidade de excretar o muco para o exterior pela perda dos cílios culminando Acumulo de muco nas vias aéreas, Alterações dos mecanismos mecânicos e fisiológicos por exemplo Colapso precoce das vias aéreas, ⭣Complience levam a Redirecionamento do ar inspirado, Puserd Lip Breathing leva a Criação de uma pressão positiva nos bronquílos, Efeito espaço morto caracteriza-se por Áreas pouco perfundidas e muito ventiladas, Estimulação dos quimiorecetores centrais e periféricos levam a Estimulação aferente do centro respiratório, Achatamento do Diafragma caracterizado por Perda do formato em cúpula, adquirindo uma morfologia plana, paralisia temporária do batimento cíliar culminando Acumulo de muco nas vias aéreas, Obstrução das vias áereas por muco devido a Disfunção ciliar, Criação de uma pressão positiva nos bronquílos impedindo Que colapsem precocemente, Dificuldade no relaxamento do diafragma leva a Diminuição da complience da caixa torácica, Agravamento da Ventilação devido a Mistura com o ar fresco, Diminuição da complience da caixa torácica culmina Menor Ventilação Alveolar, ⭣Complience leva a Comprometimento da Inspiração e Expiração, Obstrução das vias áereas por muco devido a Hipertrofia e hiperplasia das celulas caliciformes produtoras de muco, Disfunção ciliar resultante de Stress oxidativo, Resposta eferente via nervo frénico leva a Aumento do esforço muscular, Acumulação de ar nos pulmões agrava Acumulo de CO2 nas vias aéreas, Redirecionamento do ar inspirado leva a Efeito shunt, Fibrose Peribrõnquica devido a Ativação de fibroblastos