WARNING:
JavaScript is turned OFF. None of the links on this concept map will
work until it is reactivated.
If you need help turning JavaScript On, click here.
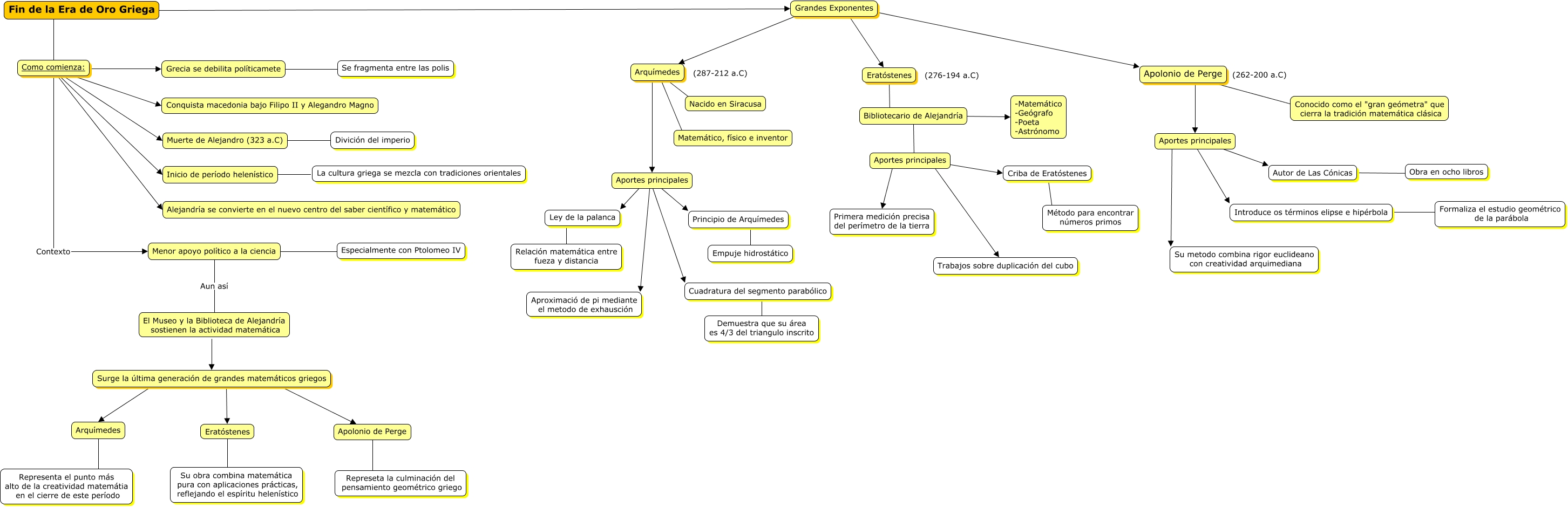
Este Cmap, tiene información relacionada con: Fin de la era de oro griega, Aportes principales ???? Principio de Arquímedes, Aportes principales ???? Aproximació de pi mediante el metodo de exhausción, Grecia se debilita políticamete ???? Se fragmenta entre las polis, Grandes Exponentes ???? Eratóstenes, Arquímedes ???? Matemático, físico e inventor, Bibliotecario de Alejandría ???? Aportes principales, Como comienza: ???? Inicio de período helenístico, Principio de Arquímedes ???? Empuje hidrostático, Eratóstenes ???? Su obra combina matemática pura con aplicaciones prácticas, reflejando el espíritu helenístico, Fin de la Era de Oro Griega ???? Como comienza:, Arquímedes ???? Aportes principales, Aportes principales ???? Autor de Las Cónicas, Muerte de Alejandro (323 a.C) ???? Divición del imperio, Surge la última generación de grandes matemáticos griegos ???? Apolonio de Perge, Ley de la palanca ???? Relación matemática entre fueza y distancia, Grandes Exponentes ???? Apolonio de Perge, Fin de la Era de Oro Griega ???? Grandes Exponentes, Como comienza: ???? Grecia se debilita políticamete, Arquímedes ???? Representa el punto más alto de la creatividad matemátia en el cierre de este período, Menor apoyo político a la ciencia ???? Especialmente con Ptolomeo IV