WARNING:
JavaScript is turned OFF. None of the links on this concept map will
work until it is reactivated.
If you need help turning JavaScript On, click here.
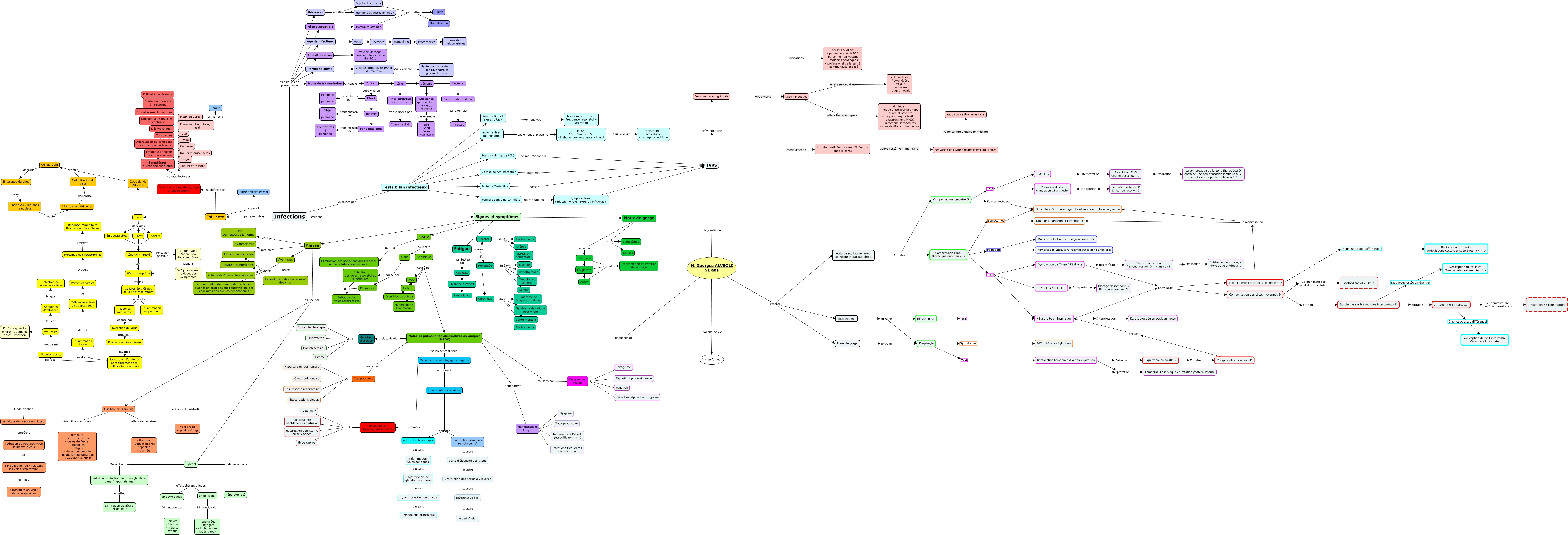
This Concept Map, created with IHMC CmapTools, has information related to: Cas 3 Infection - Francis, la propagation du virus dans les voies respiratoire diminue la transmission virale dans l'organisme, Mode de transmission divisés en Aérien, Avantages favorise Augmentation du nombre de molécules d'adhésion cellulaire sur l'endothélium des capillaires des noeuds lymphatiques, Commère droite translation L4 à gauche Interprétation Limitation rotation D L4 est en rotation G, M. Georges ALVEOLI 51 ans Présente Maux de gorge, Infection du nez, de la gorge et des poumons se manifeste par Fièvre, Manifestations cliniques Infections fréquentes dans la zone, Multiplication du virus pénètre Cellule cible, Compression zone thoracique antérieure D Palpation Douleur palpation de la région concernée, Aiguë causé par Infection des voies respiratoires supérieures, TFA++ G Interprétation Restriction SI G Chaine descendante, lymphocytose (infection virale - IVRS ou influenza) IVRS, Chronique causé par Bronchite chronique, Pneumonie dû à Irritation des voies respiratoires, Maladies associées dont Asthme, Mode de transmission divisés en Vectoriel, Récente dû à Médicaments, inflammation chronique causant destruction alvéolaire (emphysème), Prolongée dû à Hypothyroïdie, Cellule cible dégrade Enveloppe du virus