WARNING:
JavaScript is turned OFF. None of the links on this concept map will
work until it is reactivated.
If you need help turning JavaScript On, click here.
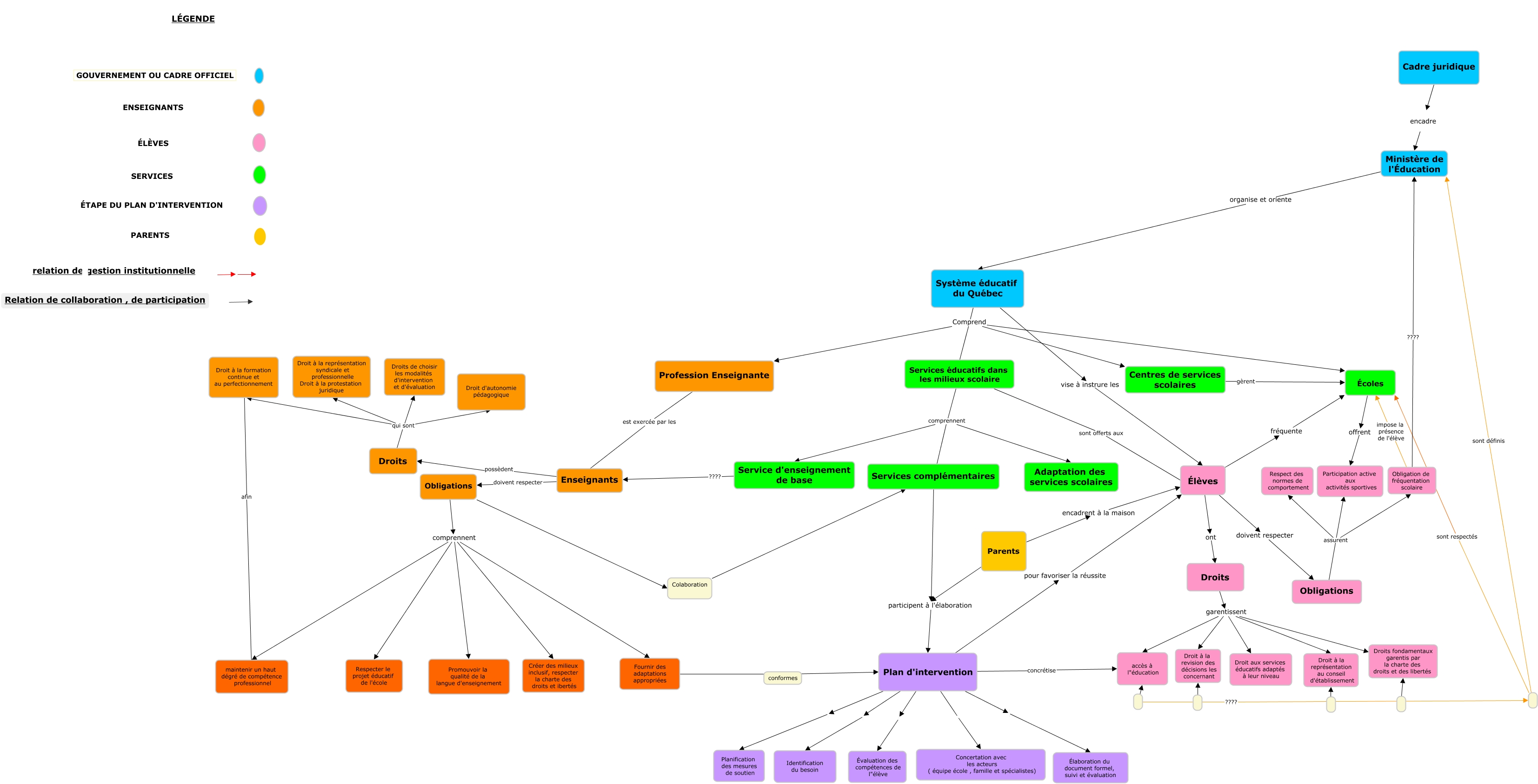
Cette carte de concepts créée avec IHMC CmapTools traite de: Groupe 4, Services éducatifs dans les milieux scolaire sont offerts aux Élèves, Système éducatif du Québec Comprend Services éducatifs dans les milieux scolaire, Droits qui sont Droit à la représentation syndicale et professionnelle Droit à la protestation juridique, Droits qui sont Droits de choisir les modalités d'intervention et d'évaluation, Plan d'intervention Concertation avec les acteurs ( équipe école , famille et spécialistes),, Droit à la formation continue et au perfectionnement afin maintenir un haut dégré de compétence professionnel, Cadre juridique encadre Ministère de l'Éducation, Ministère de l'Éducation organise et oriente Système éducatif du Québec, accès à l"éducation, Droits qui sont Droit d'autonomie pédagogique, Élèves fréquente Écoles, Élèves doivent respecter Obligations, Obligations assurent Respect des normes de comportement, Obligations assurent Obligation de fréquentation scolaire, Droits garentissent Droits fondamentaux garentis par la charte des droits et des libertés, Obligation de fréquentation scolaire impose la présence de l'élève Écoles, Droit à la revision des décisions les concernant, Colaboration Services complémentaires, Droits garentissent Droit aux services éducatifs adaptés à leur niveau