WARNING:
JavaScript is turned OFF. None of the links on this concept map will
work until it is reactivated.
If you need help turning JavaScript On, click here.
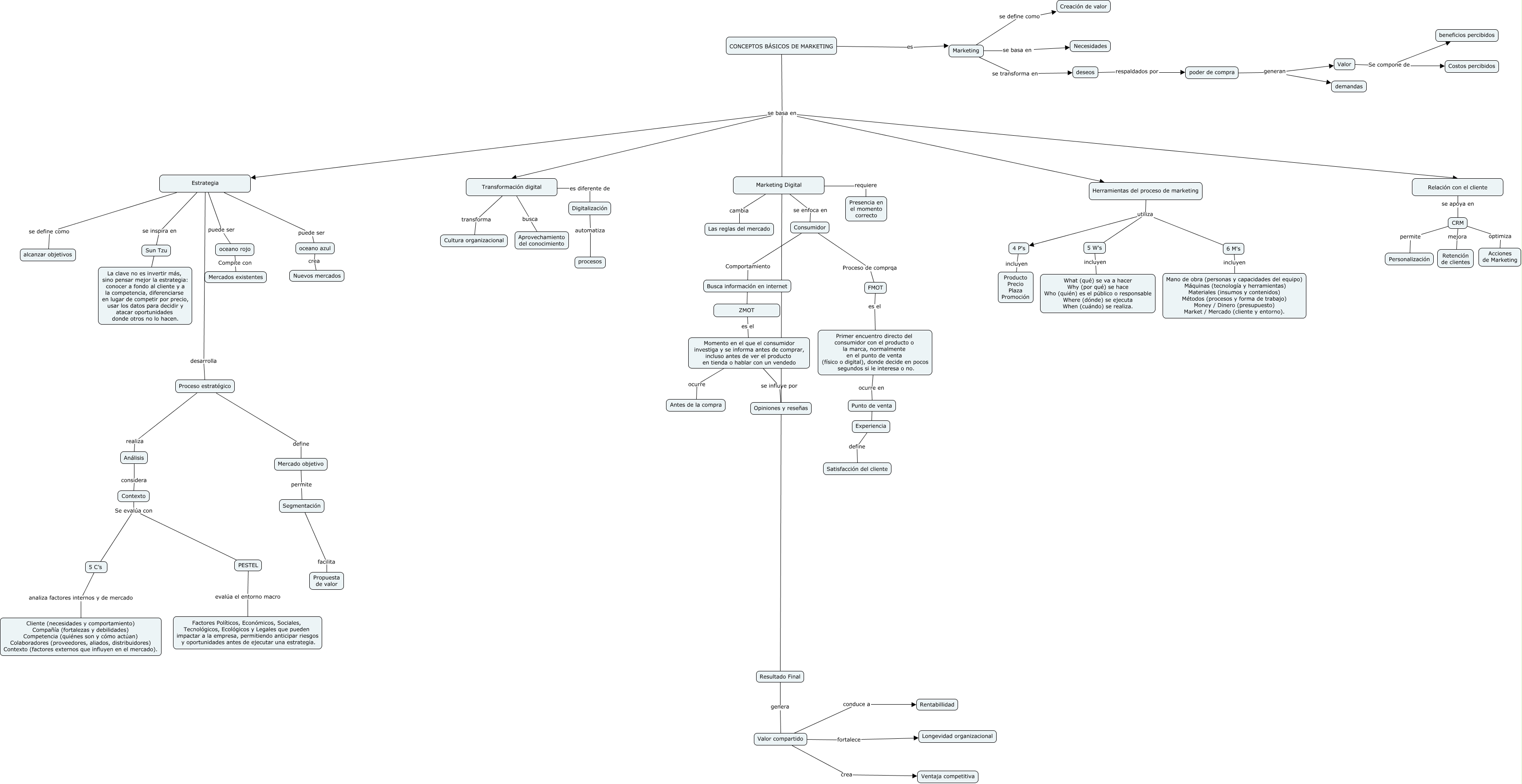
Este Cmap, tiene información relacionada con: MAPA CONCEPTUAL CONCEPTOS MKT, oceano azul crea Nuevos mercados, 6 M's incluyen Mano de obra (personas y capacidades del equipo) Máquinas (tecnología y herramientas) Materiales (insumos y contenidos) Métodos (procesos y forma de trabajo) Money / Dinero (presupuesto) Market / Mercado (cliente y entorno)., Herramientas del proceso de marketing utiliza 4 P's, Experiencia define Satisfacción del cliente, Momento en el que el consumidor investiga y se informa antes de comprar, incluso antes de ver el producto en tienda o hablar con un vendedo se influye por Opiniones y reseñas, CRM permite Personalización, CONCEPTOS BÁSICOS DE MARKETING se basa en Resultado Final, CONCEPTOS BÁSICOS DE MARKETING se basa en Transformación digital, Estrategia se define como alcanzar objetivos, poder de compra generan demandas, Consumidor Comportamiento ZMOT, Valor Se compone de beneficios percibidos, Consumidor Proceso de comprqa FMOT, 5 W's incluyen What (qué) se va a hacer Why (por qué) se hace Who (quién) es el público o responsable Where (dónde) se ejecuta When (cuándo) se realiza., Marketing Digital requiere Presencia en el momento correcto, Marketing se basa en Necesidades, Valor compartido fortalece Longevidad organizacional, CONCEPTOS BÁSICOS DE MARKETING se basa en Relación con el cliente, Marketing se define como Creación de valor, PESTEL evalúa el entorno macro Factores Políticos, Económicos, Sociales, Tecnológicos, Ecológicos y Legales que pueden impactar a la empresa, permitiendo anticipar riesgos y oportunidades antes de ejecutar una estrategia.