WARNING:
JavaScript is turned OFF. None of the links on this concept map will
work until it is reactivated.
If you need help turning JavaScript On, click here.
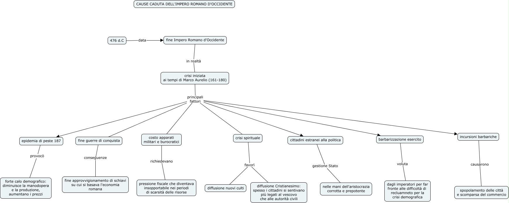
Questa Cmap, creata con IHMC CmapTools, contiene informazioni relative a: Cause caduta, crisi iniziata ai tempi di Marco Aurelio (161-180) principali fattori crisi spirituale, cittadini estranei alla politica gestione Stato nelle mani dell'aristocrazia corrotta e prepotente, crisi spirituale favorì diffusione nuovi culti, crisi iniziata ai tempi di Marco Aurelio (161-180) principali fattori incursioni barbariche, incursioni barbariche causarono spopolamento delle città e scomparsa del commercio, costo apparati militari e burocratici richiedevano pressione fiscale che diventava insopportabile nei periodi di scarsità delle risorse, epidemia di peste 187 provocò forte calo demografico: diminuisce la manodopera e la produzione, aumentano i prezzi, crisi spirituale favorì diffusione Cristianesimo: spesso i cittadini si sentivano più legati al vescovo che alle autorità civili, barbarizzazione esercito voluta dagli imperatori per far fronte alle difficoltà di recluamneto per la crisi demografica, crisi iniziata ai tempi di Marco Aurelio (161-180) principali fattori costo apparati militari e burocratici, crisi iniziata ai tempi di Marco Aurelio (161-180) principali fattori barbarizzazione esercito, 476 d.C data fine Impero Romano d'Occidente, crisi iniziata ai tempi di Marco Aurelio (161-180) principali fattori fine guerre di conquista, fine guerre di conquista conseguenze fine approvvigionamento di schiavi su cui si basava l'economia romana, crisi iniziata ai tempi di Marco Aurelio (161-180) principali fattori cittadini estranei alla politica, fine Impero Romano d'Occidente in realtà crisi iniziata ai tempi di Marco Aurelio (161-180), crisi iniziata ai tempi di Marco Aurelio (161-180) principali fattori epidemia di peste 187