WARNING:
JavaScript is turned OFF. None of the links on this concept map will
work until it is reactivated.
If you need help turning JavaScript On, click here.
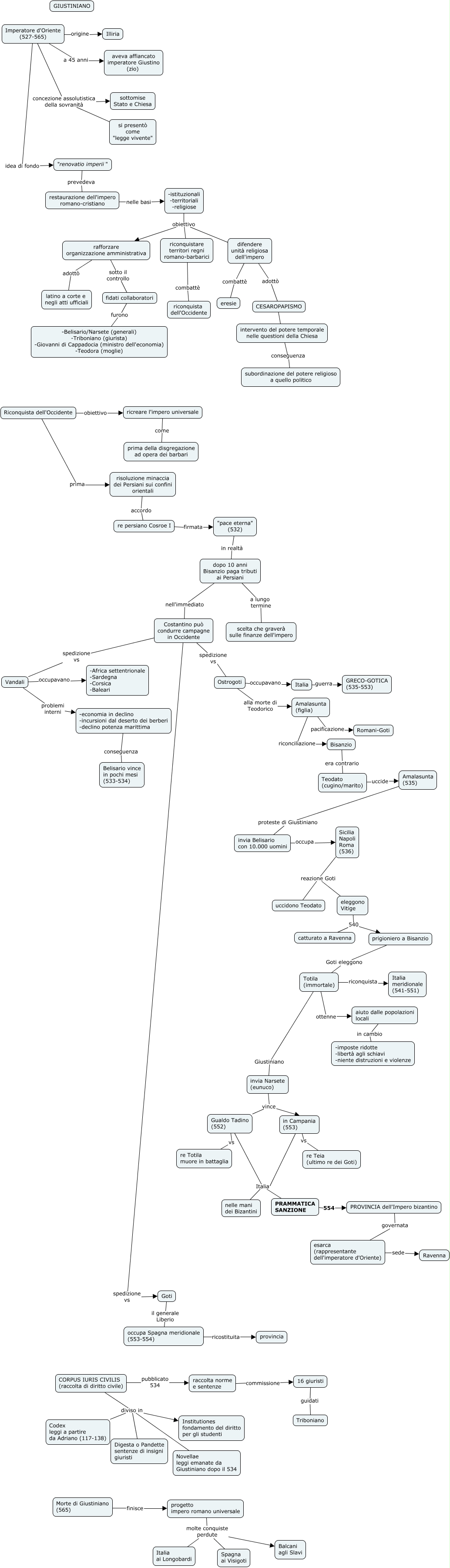
Questa Cmap, creata con IHMC CmapTools, contiene informazioni relative a: Giustiniano, CORPUS IURIS CIVILIS (raccolta di diritto civile) diviso in Codex leggi a partire da Adriano (117-138), Amalasunta (535) proteste di Giustiniano invia Belisario con 10.000 uomini, "pace eterna" (532) in realtà dopo 10 anni Bisanzio paga tributi ai Persiani, fidati collaboratori furono -Belisario/Narsete (generali) -Triboniano (giurista) -Giovanni di Cappadocia (ministro dell'economia) -Teodora (moglie), Imperatore d'Oriente (527-565) idea di fondo "renovatio imperii", Italia guerra GRECO-GOTICA (535-553), Imperatore d'Oriente (527-565) origine Illiria, "renovatio imperii" prevedeva restaurazione dell'impero romano-cristiano, dopo 10 anni Bisanzio paga tributi ai Persiani a lungo termine scelta che graverà sulle finanze dell'impero, re persiano Cosroe I firmata "pace eterna" (532), Totila (immortale) ottenne aiuto dalle popolazioni locali, CORPUS IURIS CIVILIS (raccolta di diritto civile) diviso in Digesta o Pandette sentenze di insigni giuristi, Costantino può condurre campagne in Occidente spedizione vs Goti, in Campania (553) Italia nelle mani dei Bizantini, eleggono Vitige 540 catturato a Ravenna, Ostrogoti alla morte di Teodorico Amalasunta (figlia), Vandali problemi interni -economia in declino -incursioni dal deserto dei berberi -declino potenza marittima, PROVINCIA dell'Impero bizantino governata esarca (rappresentante dell'imperatore d'Oriente), aiuto dalle popolazioni locali in cambio -imposte ridotte -libertà agli schiavi -niente distruzioni e violenze, risoluzione minaccia dei Persiani sui confini orientali accordo re persiano Cosroe I