WARNING:
JavaScript is turned OFF. None of the links on this concept map will
work until it is reactivated.
If you need help turning JavaScript On, click here.
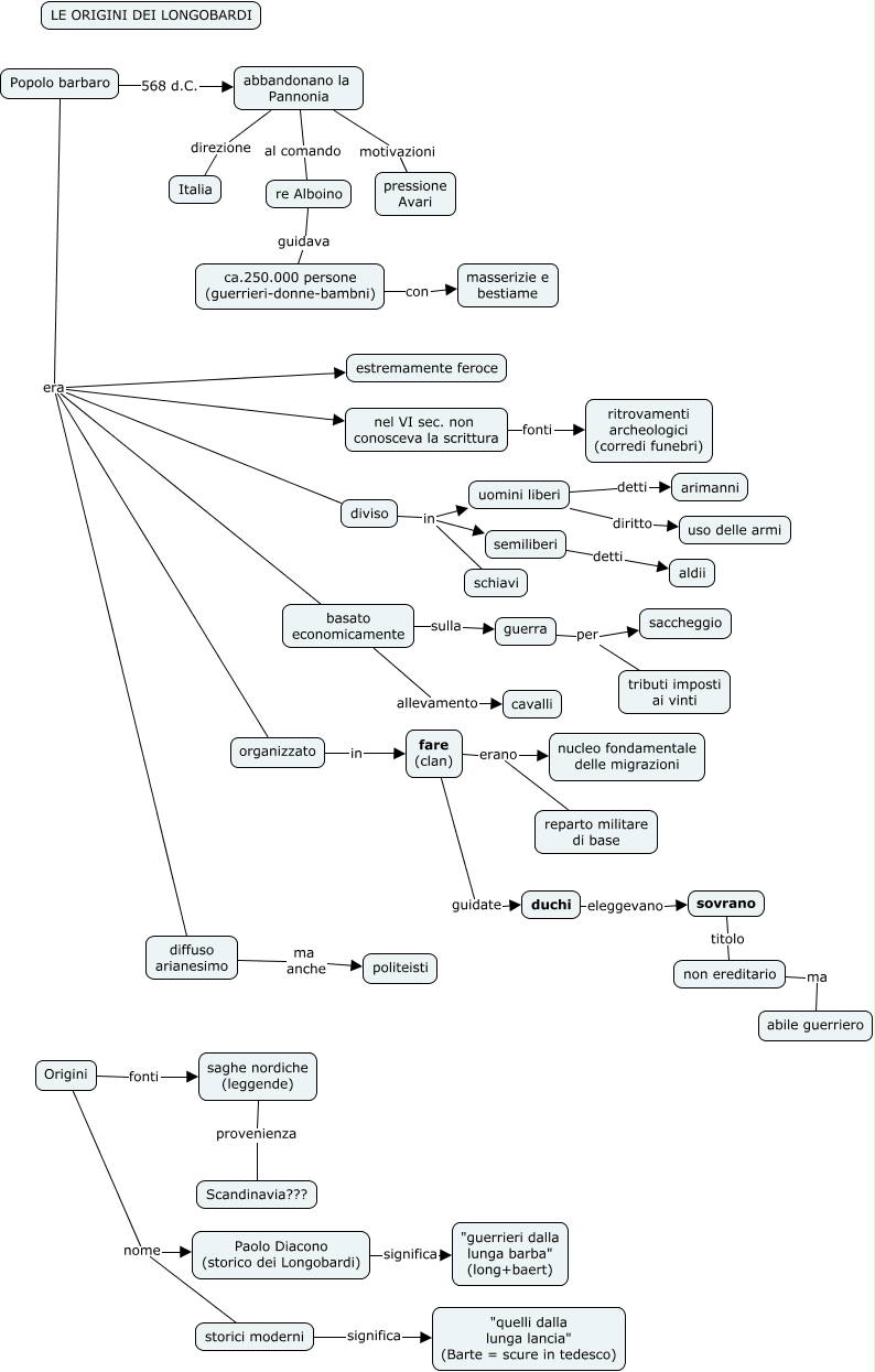
Questa Cmap, creata con IHMC CmapTools, contiene informazioni relative a: Origini, basato economicamente allevamento cavalli, diviso in semiliberi, storici moderni significa "quelli dalla lunga lancia" (Barte = scure in tedesco), re Alboino guidava ca.250.000 persone (guerrieri-donne-bambni), Origini fonti saghe nordiche (leggende), Popolo barbaro era organizzato, sovrano titolo non ereditario, guerra per tributi imposti ai vinti, Popolo barbaro era diviso, Popolo barbaro era nel VI sec. non conosceva la scrittura, Popolo barbaro 568 d.C. abbandonano la Pannonia, Popolo barbaro era estremamente feroce, non ereditario ma abile guerriero, abbandonano la Pannonia direzione Italia, fare (clan) guidate duchi, Origini nome Paolo Diacono (storico dei Longobardi), basato economicamente sulla guerra, nel VI sec. non conosceva la scrittura fonti ritrovamenti archeologici (corredi funebri), duchi eleggevano sovrano, Popolo barbaro era diffuso arianesimo