WARNING:
JavaScript is turned OFF. None of the links on this concept map will
work until it is reactivated.
If you need help turning JavaScript On, click here.
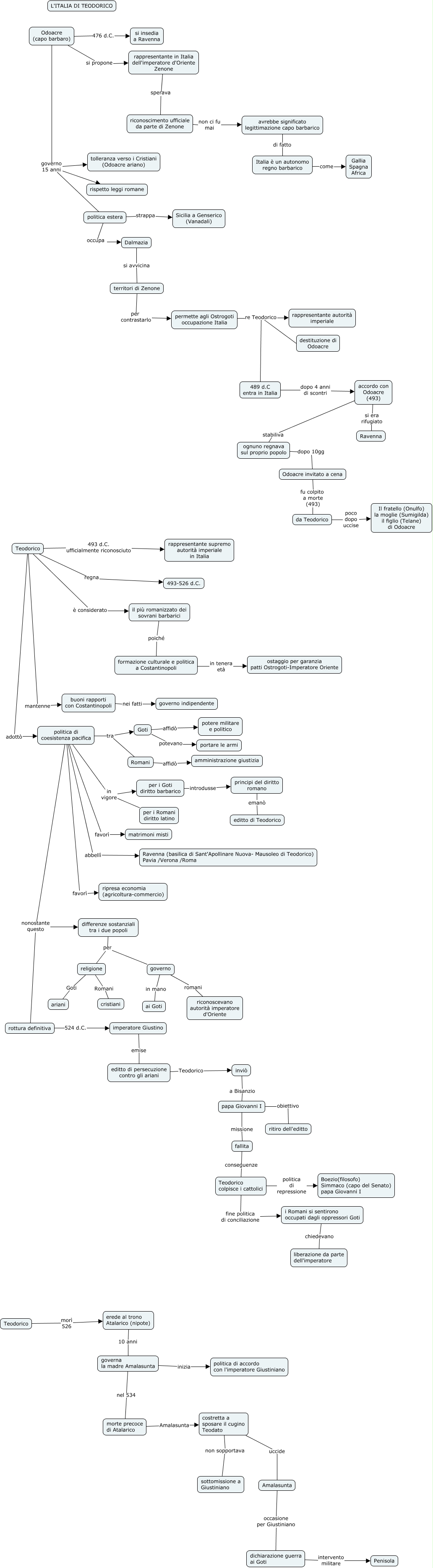
Questa Cmap, creata con IHMC CmapTools, contiene informazioni relative a: Teodorico, Teodorico adottò politica di coesistenza pacifica, Teodorico regna 493-526 d.C., politica di coesistenza pacifica in vigore per i Romani diritto latino, accordo con Odoacre (493) si era rifugiato Ravenna, Goti potevano portare le armi, Odoacre (capo barbaro) 476 d.C. si insedia a Ravenna, Odoacre (capo barbaro) governo 15 anni politica estera, da Teodorico poco dopo uccise Il fratello (Onulfo) la moglie (Sumigilda) il figlio (Telane) di Odoacre, papa Giovanni I obiettivo ritiro dell'editto, permette agli Ostrogoti occupazione Italia re Teodorico rappresentante autorità imperiale, i Romani si sentirono occupati dagli oppressori Goti chiedevano liberazione da parte dell'imperatore, Romani affidò amministrazione giustizia, differenze sostanziali tra i due popoli per governo, politica di coesistenza pacifica favorì ripresa economia (agricoltura-commercio), 489 d.C entra in Italia dopo 4 anni di scontri accordo con Odoacre (493), costretta a sposare il cugino Teodato uccide Amalasunta, Italia è un autonomo regno barbarico come Gallia Spagna Africa, Odoacre (capo barbaro) governo 15 anni tolleranza verso i Cristiani (Odoacre ariano), Teodorico colpisce i cattolici politica di repressione Boezio(filosofo) Simmaco (capo del Senato) papa Giovanni I, governo in mano ai Goti