WARNING:
JavaScript is turned OFF. None of the links on this concept map will
work until it is reactivated.
If you need help turning JavaScript On, click here.
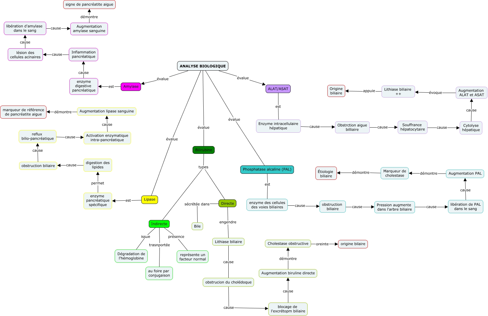
Cette carte de concepts créée avec IHMC CmapTools traite de: APP - Cours 5 Audrey Barriault, blocage de l'excrétopm biliaire cause Augmentation biruline directe, Indirecte trasnportée au foire par conjugaison, ANALYSE BIOLOGIQUE évalue Phosphatase alcaline (PAL), Cytolyse hépatique cause Augmentation ALAT et ASAT, libération de PAL dans le sang cause Augmentation PAL, enzyme des cellules des voies biliaires cause obstruction biliaire, ALAT/ASAT est Enzyme intracellulaire hépatique, Lipase est enzyme pancréatique spécifique, Lithiase biliaire ++ appuie Origine biliaire, Bilirubine types Directe, Marqueur de cholestase démontre Étiologie biliaire, Directe engendre Lithiase biliaire, obstruction biliaire cause Pression augmente dans l'arbre biliaire, Pression augmente dans l'arbre biliaire cause libération de PAL dans le sang, Augmentation ALAT et ASAT évoque Lithiase biliaire ++, Augmentation biruline directe démontre Cholestase obstructive, Inflammation pancréatique cause lésion des cellules acinaires, Directe sécrétée dans Bile, obstrucion du cholédoque cause blocage de l'excrétopm biliaire, ANALYSE BIOLOGIQUE évalue Bilirubine