WARNING:
JavaScript is turned OFF. None of the links on this concept map will
work until it is reactivated.
If you need help turning JavaScript On, click here.
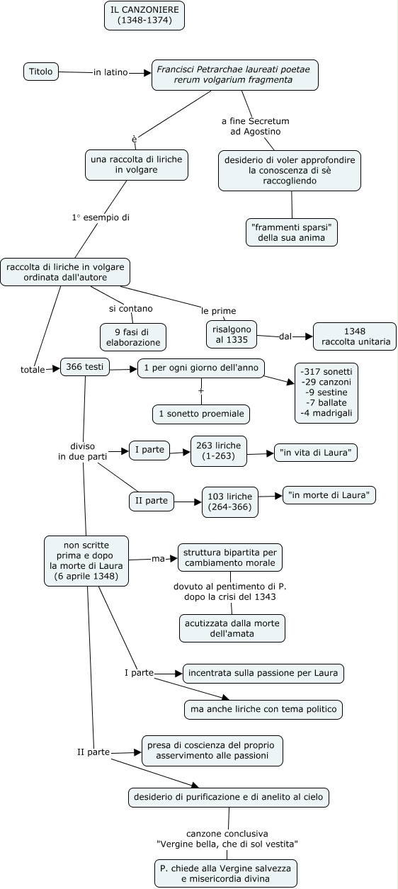
Questa Cmap, creata con IHMC CmapTools, contiene informazioni relative a: 3_Canzoniere, struttura bipartita per cambiamento morale dovuto al pentimento di P. dopo la crisi del 1343 acutizzata dalla morte dell'amata, Francisci Petrarchae laureati poetae rerum volgarium fragmenta a fine Secretum ad Agostino desiderio di voler approfondire la conoscenza di sè raccogliendo, 366 testi ???? 1 per ogni giorno dell'anno, desiderio di voler approfondire la conoscenza di sè raccogliendo ???? "frammenti sparsi" della sua anima, 103 liriche (264-366) ???? "in morte di Laura", 1 per ogni giorno dell'anno + 1 sonetto proemiale, non scritte prima e dopo la morte di Laura (6 aprile 1348) ma struttura bipartita per cambiamento morale, raccolta di liriche in volgare ordinata dall'autore totale 366 testi, raccolta di liriche in volgare ordinata dall'autore si contano 9 fasi di elaborazione, una raccolta di liriche in volgare 1° esempio di raccolta di liriche in volgare ordinata dall'autore, 366 testi diviso in due parti II parte, 366 testi diviso in due parti I parte, II parte ???? 103 liriche (264-366), 263 liriche (1-263) ???? "in vita di Laura", 1 per ogni giorno dell'anno -317 sonetti -29 canzoni -9 sestine -7 ballate -4 madrigali, desiderio di purificazione e di anelito al cielo canzone conclusiva "Vergine bella, che di sol vestita" P. chiede alla Vergine salvezza e misericordia divina, Francisci Petrarchae laureati poetae rerum volgarium fragmenta è una raccolta di liriche in volgare, I parte ???? 263 liriche (1-263), non scritte prima e dopo la morte di Laura (6 aprile 1348) I parte incentrata sulla passione per Laura, Titolo in latino Francisci Petrarchae laureati poetae rerum volgarium fragmenta