WARNING:
JavaScript is turned OFF. None of the links on this concept map will
work until it is reactivated.
If you need help turning JavaScript On, click here.
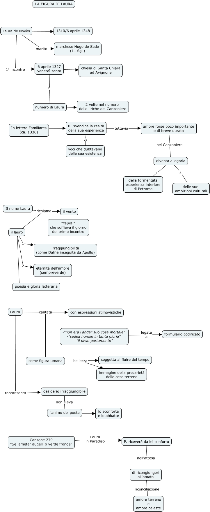
Questa Cmap, creata con IHMC CmapTools, contiene informazioni relative a: 5_Laura, In lettera Familiares (ca. 1336) ???? P. rivendica la realtà della sua esperienza, Canzone 279 "Se lametar augelli o verde fronde" Laura in Paradiso P. riceverà da lei conforto, 6 aprile 1327 venerdì santo ???? chiesa di Santa Chiara ad Avignone, come figura umana bellezza immagine della precarietà delle cose terrene, Il nome Laura richiama il vento, il lauro 1 irraggiungibilità (come Dafne inseguita da Apollo), amore forse poco importante e di breve durata nel Canzoniere diventa allegoria, l'animo del poeta ???? lo sconforta e lo abbatte, Laura de Novès marito marchese Hugo de Sade (11 figli), di ricongiungeri all'amata riconciliazione amore terreno e amore celeste, il vento ???? "l'aura" che soffiava il giorno del primo incontro, Laura de Novès 1° incontro 6 aprile 1327 venerdì santo, -"non era l'andar suo cosa mortale" -"sedea humile in tanta gloria" -"il divin portamento" legate a formulario codificato, P. rivendica la realtà della sua esperienza vs voci che dubtavano della sua esistenza, diventa allegoria 1 della tormentata esperienza interiore di Petrarca, il lauro 2 eternità dell'amore (sempreverde), P. rivendica la realtà della sua esperienza tuttavia amore forse poco importante e di breve durata, desiderio irraggiungibile non eleva l'animo del poeta, 6 aprile 1327 venerdì santo 6 numero di Laura, con espressioni stilnovistiche ???? -"non era l'andar suo cosa mortale" -"sedea humile in tanta gloria" -"il divin portamento"