WARNING:
JavaScript is turned OFF. None of the links on this concept map will
work until it is reactivated.
If you need help turning JavaScript On, click here.
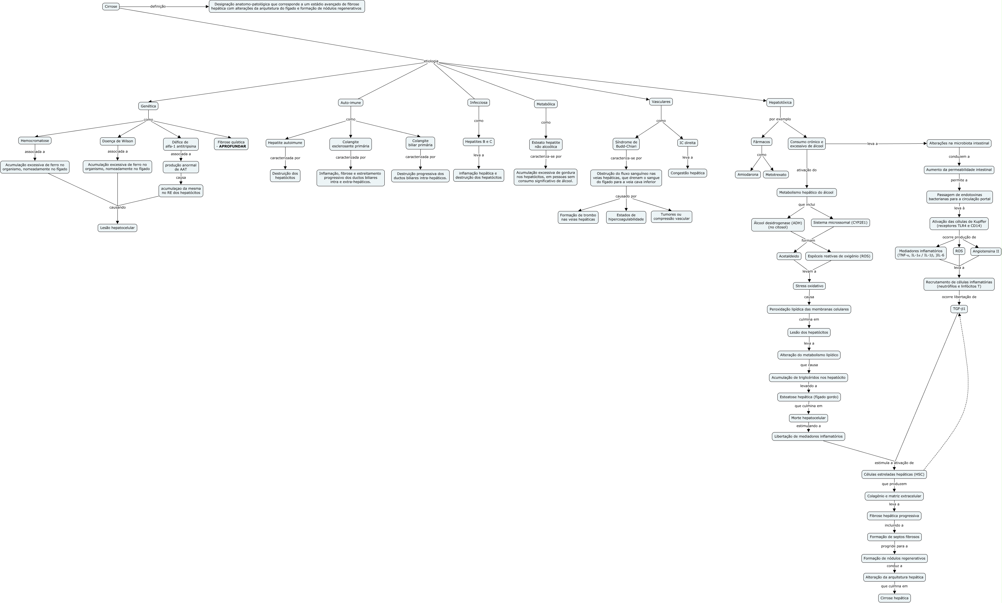
Esse mapa conceitual, produzido no IHMC CmapTools, tem a informação relacionada a: Cirrose Tita, Acetaldeido levam a Stress oxidativo, TGF-β1 estimula a ativação de Células estreladas hepáticas (HSC), Álcool desidrogenase (ADH) (no citosol) formam Espéceis reativas de oxigénio (ROS), Ativação das células de Kupffer (receptores TLR4 e CD14) ocorre produção de Mediadores inflamatórios (TNF-α, IL-1α / IL-1β, )IL-6, Passagem de endotoxinas bacterianas para a circulação portal leva à Ativação das células de Kupffer (receptores TLR4 e CD14), Hepatite autoimune caracterizada por Destruição dos hepatócitos, Genética como Doença de Wilson, Genética como Défice de alfa-1 antitripsina, Défice de alfa-1 antitripsina associada a produção anormal de AAT, Formação de septos fibrosos progride para a Formação de nódulos regenerativos, Colagénio e matriz extracelular leva a Fibrose hepática progressiva, Genética como Hemocromatose, Colangite esclerosante primária caracterizada por Inflamação, fibrose e estreitamento progressivo dos ductos biliares intra e extra-hepáticos., Esteato hepatite não alcoólica caracteriza-se por Acumulação excessiva de gordura nos hepatócitos, em pessoas sem consumo significativo de álcool., Esteatose hepática (fígado gordo) que culmina em Morte hepatocelular, Doença de Wilson associada a Acumulação excessiva de ferro no organismo, nomeadamente no fígado, Hepatotóxica por exemplo Fármacos, Células estreladas hepáticas (HSC) que produzem Colagénio e matriz extracelular, Cirrose etiologia Genética, Alteração da arquitetura hepática que culmna em Cirrose hepática