WARNING:
JavaScript is turned OFF. None of the links on this concept map will
work until it is reactivated.
If you need help turning JavaScript On, click here.
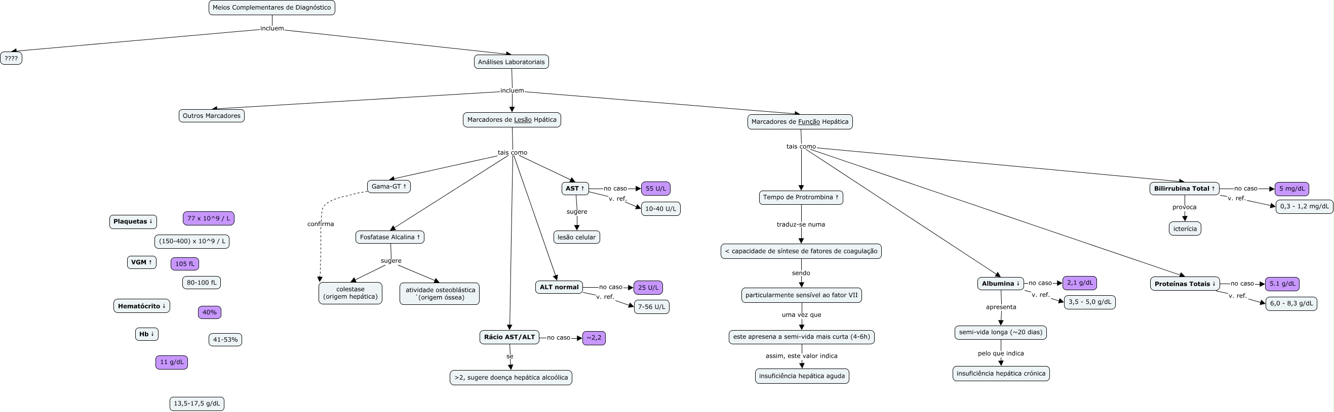
Esse mapa conceitual, produzido no IHMC CmapTools, tem a informação relacionada a: Cirrose Bea, AST ↑ v. ref. 10-40 U/L, Proteínas Totais ↓ v. ref. 6,0 - 8,3 g/dL, Albumina ↓ no caso 2,1 g/dL, ALT normal v. ref. 7-56 U/L, ALT normal no caso 25 U/L, Meios Complementares de Diagnóstico incluem ????, Marcadores de Lesão Hpática tais como AST ↑, Bilirrubina Total ↑ no caso 5 mg/dL, AST ↑ sugere lesão celular, Proteínas Totais ↓ no caso 5.1 g/dL, este apresena a semi-vida mais curta (4-6h) assim, este valor indica insuficiência hepática aguda, Análises Laboratoriais incluem Marcadores de Lesão Hpática, Albumina ↓ apresenta semi-vida longa (~20 dias), Albumina ↓ v. ref. 3,5 - 5,0 g/dL, Marcadores de Lesão Hpática tais como ALT normal, Análises Laboratoriais incluem Marcadores de Função Hepática, Meios Complementares de Diagnóstico incluem Análises Laboratoriais, Gama-GT ↑ confirma colestase (origem hepática), Marcadores de Função Hepática tais como Bilirrubina Total ↑, Bilirrubina Total ↑ provoca icterícia