WARNING:
JavaScript is turned OFF. None of the links on this concept map will
work until it is reactivated.
If you need help turning JavaScript On, click here.
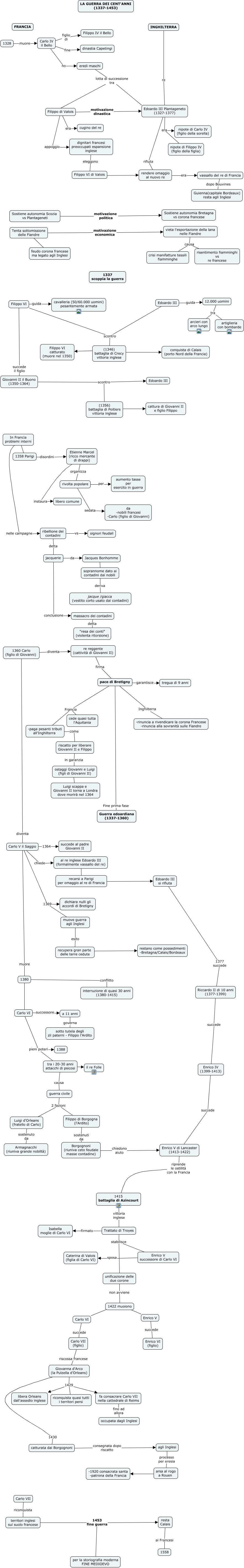
Questa Cmap, creata con IHMC CmapTools, contiene informazioni relative a: La Guerra dei cent'anni, pace di Bretigny Francia cede quasi tutta l'Aquitania, guerra civile 2 fazioni Filippo di Borgogna (l'Ardito), Carlo VII riconquista territori inglesi sul suolo francese, pace di Bretigny Francia -paga pesanti tributi all'Inghilterra, agli Inglesi processo per eresia arsa al rogo a Rouen, jacquerie conclusione massacro dei contadini, al re inglese Edoardo III (formalmente vassallo del re) ???? recarsi a Parigi per omaggio al re di Francia, Etienne Marcel (ricco mercante di drappi) instaura libero comune, 1328 muore Carlo IV il Bello, Edoardo III guida 12.000 uomini, Carlo VI successore a 11 anni, INGHILTERRA re Edoardo III Plantageneto (1327-1377), jacquerie da Jacques Bonhomme, Edoardo III scontro (1346) battaglia di Crecy vittoria inglese, Carlo V il Saggio 1369 dichiara nulli gli accordi di Bretigny, 12.000 uomini tra arcieri con arco lungo, (1346) battaglia di Crecy vittoria inglese ???? conquista di Calais (porto Nord della Francia), (1356) battaglia di Poitiers vittoria inglese ???? cattura di Giovanni II e figlio Filippo, Giovanni II il Buono (1350-1364) scontro (1356) battaglia di Poitiers vittoria inglese, Filippo di Valois motivazione dinastica Edoardo III Plantageneto (1327-1377)