WARNING:
JavaScript is turned OFF. None of the links on this concept map will
work until it is reactivated.
If you need help turning JavaScript On, click here.
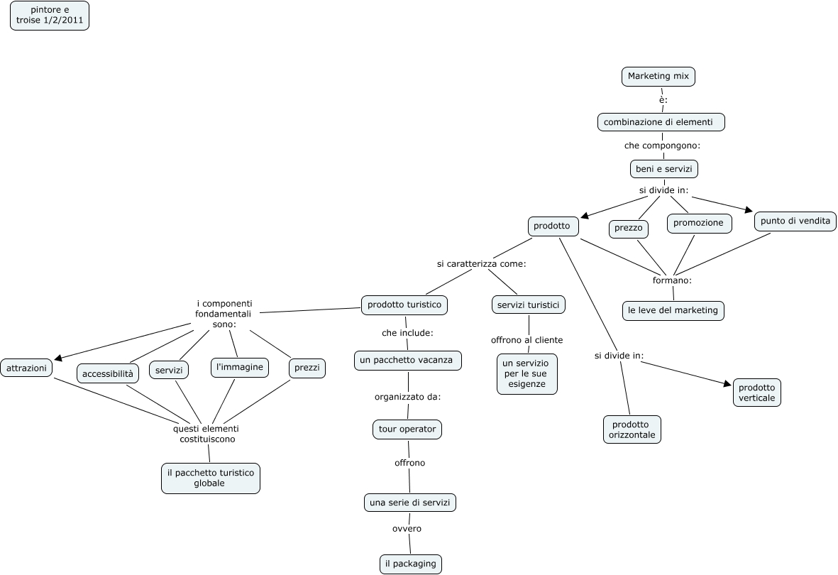
Questa Cmap, creata con IHMC CmapTools, contiene informazioni relative a: Marketing turistico-Pintore + Troise, prodotto turistico i componenti fondamentali sono: servizi, una serie di servizi ovvero il packaging, beni e servizi si divide in: prezzo, prodotto si divide in: prodotto orizzontale, un pacchetto vacanza organizzato da: tour operator, prodotto turistico i componenti fondamentali sono: prezzi, prezzo formano: le leve del marketing, accessibilità questi elementi costituiscono il pacchetto turistico globale, l'immagine questi elementi costituiscono il pacchetto turistico globale, punto di vendita formano: le leve del marketing, beni e servizi si divide in: prodotto, prodotto formano: le leve del marketing, prodotto si divide in: prodotto verticale, beni e servizi si divide in: punto di vendita, tour operator offrono una serie di servizi, prodotto turistico i componenti fondamentali sono: attrazioni, prodotto turistico i componenti fondamentali sono: accessibilità, prodotto turistico i componenti fondamentali sono: l'immagine, combinazione di elementi che compongono: beni e servizi, prodotto si caratterizza come: servizi turistici