Warning:
JavaScript is turned OFF. None of the links on this page will work until it is reactivated.
If you need help turning JavaScript On, click here.
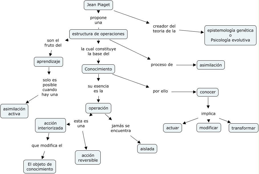
This Concept Map, created with IHMC CmapTools, has information related to: Epistemología genética, Conocimiento su esencia es la operación, conocer implica modificar, estructura de operaciones proceso de asimilación, conocer implica transformar, operación esta es una acción reversible, Jean Piaget propone una estructura de operaciones, acción interiorizada que modifica el El objeto de conocimiento, operación jamás se encuentra aislada, aprendizaje solo es posible cuando hay una asimilación activa, Jean Piaget creador del teoria de la epistemología genética o Psicología evolutiva, Conocimiento por ello conocer, conocer implica actuar, estructura de operaciones la cual constituye la base del Conocimiento, estructura de operaciones son el fruto del aprendizaje, operación esta es una acción interiorizada