WARNING:
JavaScript is turned OFF. None of the links on this concept map will
work until it is reactivated.
If you need help turning JavaScript On, click here.
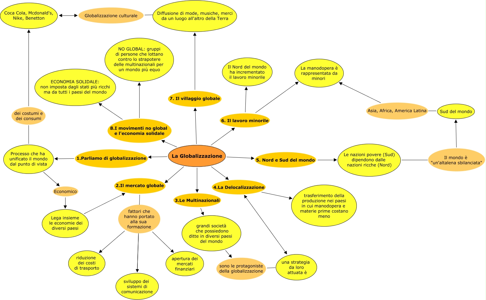
This Concept Map, created with IHMC CmapTools, has information related to: Mappa concettuale sulla globalizzazione, La Globalizzazione 3.Le Multinazionali grandi società che possiedono ditte in diversi paesi del mondo, La Globalizzazione 8.I movimenti no global e l'economia solidale ECONOMIA SOLIDALE: non imposta dagli stati più ricchi ma da tutti i paesi del mondo, La Globalizzazione 2.Il mercato globale sviluppo dei sistemi di comunicazione, Lega insieme le economie dei diversi paesi 2.Il mercato globale sviluppo dei sistemi di comunicazione, Processo che ha unificato il mondo dal punto di vista Economico Lega insieme le economie dei diversi paesi, La Globalizzazione 4.La Delocalizzazione trasferimento della produzione nei paesi in cui manodopera e materie prime costano meno, sviluppo dei sistemi di comunicazione fattori che hanno portato alla sua formazione riduzione dei costi di trasporto, Sud del mondo Asia, Africa, America Latina La manodopera è rappresentata da minori, La Globalizzazione 6. Il lavoro minorile La manodopera è rappresentata da minori, La Globalizzazione 5. Nord e Sud del mondo Le nazioni povere (Sud) dipendono dalle nazioni ricche (Nord), Coca Cola, Mcdonald's, Nike, Benetton Globalizzazione culturale ????, La Globalizzazione 1.Parliamo di globalizzazione Processo che ha unificato il mondo dal punto di vista, La Globalizzazione 8.I movimenti no global e l'economia solidale NO GLOBAL: gruppi di persone che lottano contro lo strapotere delle multinazionali per un mondo più equo, una strategia da loro attuata è 4.La Delocalizzazione trasferimento della produzione nei paesi in cui manodopera e materie prime costano meno, La Globalizzazione 6. Il lavoro minorile Il Nord del mondo ha incrementato il lavoro minorile, sviluppo dei sistemi di comunicazione fattori che hanno portato alla sua formazione apertura dei mercati finanziari, grandi società che possiedono ditte in diversi paesi del mondo sono le protagoniste della globalizzazione una strategia da loro attuata è, Le nazioni povere (Sud) dipendono dalle nazioni ricche (Nord) Il mondo è "un'altalena sbilanciata" Sud del mondo, Processo che ha unificato il mondo dal punto di vista dei costumi e dei consumi Coca Cola, Mcdonald's, Nike, Benetton, La Globalizzazione 7. Il villaggio globale Diffusione di mode, musiche, merci da un luogo all'altro della Terra