Warning:
JavaScript is turned OFF. None of the links on this page will work until it is reactivated.
If you need help turning JavaScript On, click here.
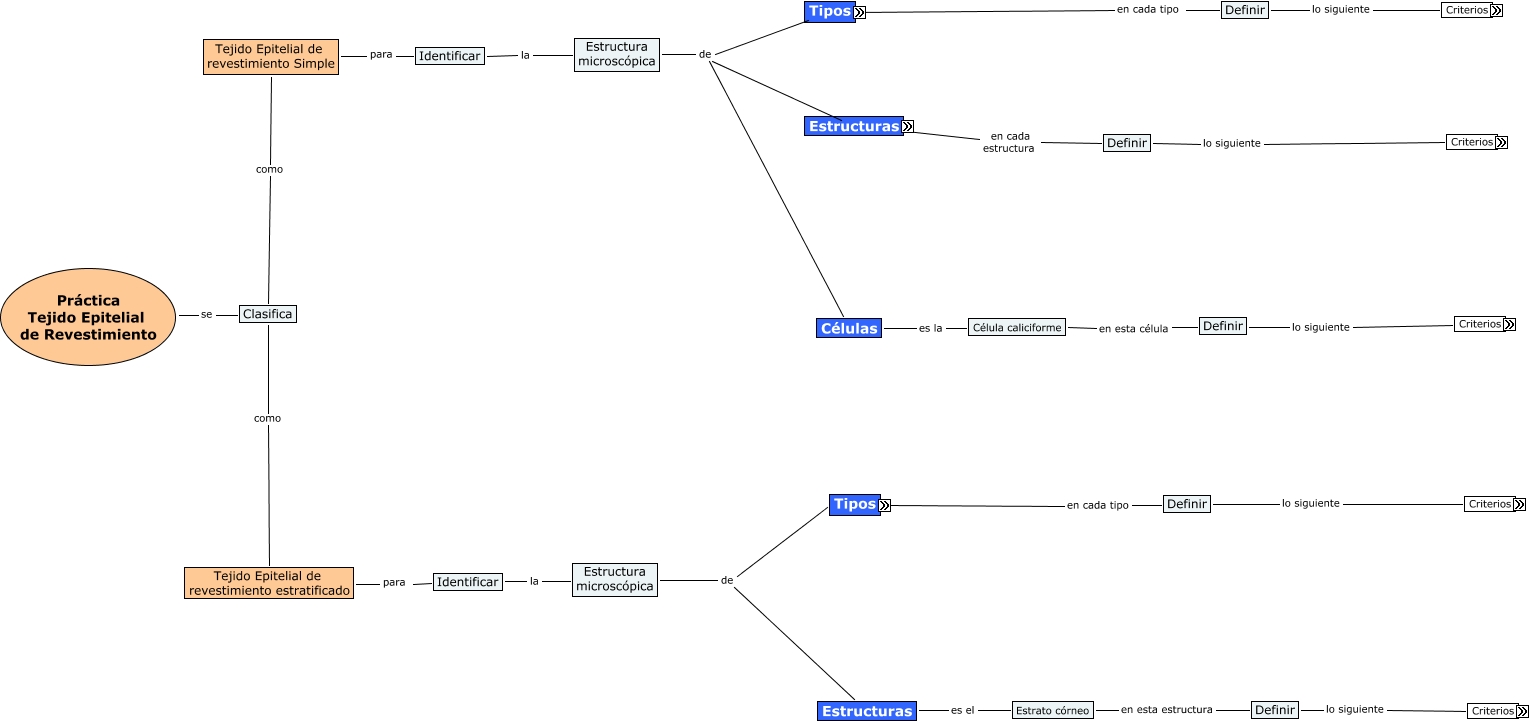
Este Cmap, tiene información relacionada con: Tejido Epitelial de Revestimiento, Definir lo siguiente Criterios, Estructuras en cada estructura Definir, Definir lo siguiente Criterios, Definir lo siguiente Criterios, Tipos en cada tipo Definir, Definir lo siguiente Criterios, Estructura microscópica de Cilios, Estructuras de Tipos, Definir lo siguiente Criterios, Práctica Tejido Epitelial de Revestimiento se Clasifica, Estructura microscópica de Tejido epitelial pseudoestratificado cilíndrico, Tejido Epitelial de revestimiento estratificado para Identificar, Célula caliciforme en esta célula Definir, Estructura microscópica de Tipos, Estructura microscópica de Células, Célula caliciforme es la Células, Identificar la Estructura microscópica, Tejido Epitelial de revestimiento Simple para Identificar, Estructuras es el Estrato córneo, Clasifica como Tejido Epitelial de revestimiento Simple